有关执业药师复习,以下是医学教育网小编整理的“《中药综》知识点:婴幼儿患者合理应用中药的原则”,具体相关内容,请考生查看!
婴幼儿患者合理应用中药的原则

经典练习题举例
1.小儿机体正处于生长发育阶段,不论在肌肤,脏腑、筋骨、津液等方面均柔弱不足,新陈代谢旺盛,吸收、排泄都较快,对药物敏感性强,关于小儿用药原则的说法,错误的是
A.小儿得病急,变化快,因此要及时用药
B.小儿外有表邪,内有火热之发热,宜用苦寒退热之品
C.小儿脏气清灵,若为风热表证,当以辛凉解散表邪
D.小儿脾气不足,治疗宜佐以健脾和胃、消食导滞之品
E.小儿出现壮热、烦躁、惊风等症,宜佐以平肝息风之品
【答案】B
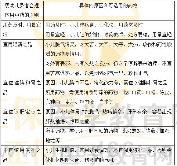
【解析】婴幼儿患者合理应用中药的原则有:
(1)用药及时,用量宜轻。小儿得病急,变化快,因此用药要及时。小儿脏腑娇嫩,对药敏感,处方要精,用量要轻。
(2)宜用轻清之品。小儿脏气清灵,对大苦、大辛、大寒、大热、攻伐和药性猛烈的药物要慎用。若为风热表证,当以辛凉解散表邪,以银翘散、桑菊饮为主。对外有表邪,内有火热之发热,仍以辛凉解表。故B项描述错误。
(3)宜佐健脾和胃之品。小儿脾气不足,消化能力差,因此应佐以健脾和胃,消食导滞之山药、山楂、陈皮、六神曲、麦芽、鸡内金、白术等。
(4)宜佐凉肝定惊之品。救治小儿疾病特别是外感病邪,出现壮热、烦躁、惊惕等症,则应在清热透解之时,佐以平肝熄风之蝉蜕、钩藤、僵蚕、地龙等。
(5)不宜滥用滋补之品。小儿生机旺盛,宜饮食调理,不宜滥用滋补之品,否则会使机体阴阳失衡,伤及脏腑气机。
2.幼儿机体正处于生长发育的过程中,脏腑、筋骨、津液等均柔弱不足,关于幼儿患者合理用药的说法,正确的是
A.小儿脏腑娇嫩,用药不宜过早,处方要精,用量要轻
B.小儿脾气不足,用药应佐健脾和胃,消食导滞之品
C.小儿外有表邪,内有火热,用药以苦寒清热为主,避免热邪伤津
D.小儿纯阳之体,外感病邪易出现惊风,用药应以平肝息风为主
E.小儿生机旺盛,易营养不足,应注意及时予以滋补之品
【答案】B
【解析】婴幼儿的用药原则有以下几点。
(1)用药及时,用量宜轻 小儿得病急,变化快,因此用药要及时。小儿脏腑娇嫩,对药敏感,处方要精,用量要轻。(A错误,错在“用药不宜过早”)
(2)宜用轻清之品 小儿脏气清灵,对大苦、大辛、大寒、大热、攻伐和药性猛烈的药物要慎用。若为风热表证,当以辛凉解散表邪,以银翘散、桑菊饮为主。对外有表邪,内有火热之发热,仍以辛凉解表。顺其大热之势清而扬之,不宜用苦寒退热之品(C错误,错在“用药以苦寒清热为主”),以免闭遏邪气于里,攻伐正气;如属必用,则宜少量,中病即止。
(3)宜佐健脾和胃之品 小儿脾气不足,消化能力差,因此应佐以健脾和胃,消食导滞之山药、山楂、陈皮、六神曲、麦芽、鸡内金、白术等。(B正确)
(4)宜佐凉肝定惊之品 小儿体属“纯阳”,热病偏多,且肝常有余,易出现肝热抽搐、惊风之症。救治小儿疾病特别是外感病邪,出现壮热、烦躁、惊惕等症,则应在清热透解之时,佐以平肝息风之蝉蜕、钩藤、僵蚕、地龙等。(D错误,错在“用药以平肝息风为主”,应该是以清热透解为主,佐以平肝息风药)
(5)不宜滥用滋补之品 小儿生机旺盛,宜饮食调理,不宜滥用滋补之品,否则会使机体阴阳失衡,伤及脏腑气机。过用或滥用滋补药,常常引起相关不良反应,如过服人参会引起人参滥用综合征,过服阿胶会引起火气亢盛的症状等。(E错误)
以上就是医学教育网小编为大家整理的“《中药综》知识点:婴幼儿患者合理应用中药的原则”,希望对您有帮助!更多执业药师考试资讯尽在医学教育网!