有关执业药师复习,以下是医学教育网小编整理的“《中药综》知识点:中西药联用影响排泄”,具体相关内容,请考生查看!
中西药联用影响排泄
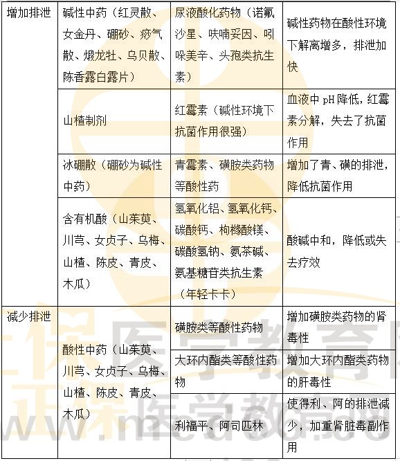
规律是:酸酸碱碱促吸收,酸碱酸碱促排泄。

经典练习题举例
1.中西药联用时,女金丹与诺氟沙星合用,可发生的药动学相互作用是
A.影响吸收
B.影响代谢
C.增加排泄
D.影响分布
E.减少排泄
【答案】C
【解析】碱性中药(如煅牡蛎、煅龙骨、红灵散、女金丹、痧气散、乌贝散、陈香露白露片等)+尿液酸化药物(诺氟沙星、呋喃妥因、吲哚美辛、头孢类抗生素等)联用,排泄加快,使作用时间和作用强度降低。
2.能减少药物排泄的中西药联用药组是
A.乌梅与阿司匹林
B.乌头散与头孢拉定
C.石膏和四环素
D.麻黄与呋喃唑酮
E.大黄与利福平
【答案】A
【解析】减少排泄:酸性较强的药物联用,可酸化体液而使药物排泄减少,增加药物的毒副作用。含有机酸成分的中药,如乌梅、山茱萸、陈皮、木瓜、川芎、青皮、山楂、女贞子等与磺胺类、大环内酯类药物、利福平、阿司匹林等酸性药物合用时,因尿液酸化,可使磺胺类和大环内酯类药物的溶解性降低,增加磺胺类药物的肾毒性,导致尿中析出结晶,引起结晶尿或血尿;增加大环内酯类药物的肝毒性,甚至可引起听觉障碍;可使利福平和阿司匹林的排泄减少,加重肾脏的毒副作用。
以上就是医学教育网小编为大家整理的“《中药综》知识点:中西药联用影响排泄”,希望对您有帮助!更多执业药师考试资讯尽在医学教育网!