有关执业药师复习,以下是医学教育网小编整理的“《中药综》知识点:引起肝损伤的中药及其主要化学物质”,具体相关内容,请考生查看!
引起肝损伤的中药及其主要化学物质


经典练习题举例
1.具有肝脏毒性的中药是
A.使君子
B.黄药子
C.女贞子
D.车前子
E.牛蒡子
【答案】B
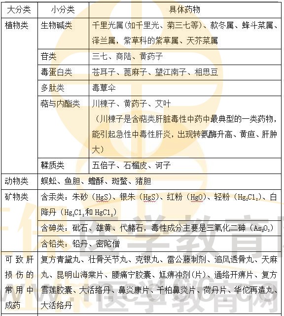
【解析】萜类在自然界分布广泛,种类繁多,不少萜类化合物对肝脏有明显毒副作用,但肝损伤机制还不甚明了。包括有川楝子、黄药子、艾叶等,其中川楝子是含萜类肝脏毒性中药中最典型的一类药物,能引起急性中毒性肝炎,出现转氨酶升高、黄疸、肝肿大。
2.某些中药可引起肝损害。其中可导致肝肿大、黄疸的中药是
A.半夏
B.苦杏仁
C.罂粟壳
D.苍耳子
E.香加皮
【答案】D
【解析】苍耳子、川楝子均对肝有损伤,导致肝肿大、黄疸。
以上就是医学教育网小编为大家整理的“《中药综》知识点:引起肝损伤的中药及其主要化学物质”,希望对您有帮助!更多执业药师考试资讯尽在医学教育网!