中西医执业医师

考试动态
复习指导

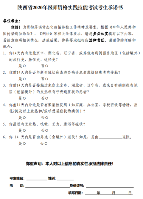
陕西省2020年中西医执业医师技能考前14天体温登记表/承诺书

陕西省2020年中西医执业医师技能考前14天体温登记表/承诺书,很多考生都在关注,医学教育网编辑为您整理陕西省2020年中西医执业医师技能考前14天体温登记表/承诺书相关内容如下:

温馨提示,大家可以保存图片打印出来填写。

点击下载:

陕西省2020年医师资格考试实践技能考试考生承诺书

陕西省2020年医师资格考试实践技能考试考生健康监测记录表

陕西1

陕西2

相关阅读:

2020年全国医师资格考试实践技能准考证打印时间汇总

全国2020年医师资格实践技能考试考前注意事项及温馨提示汇总

近期热点:

2020中西医医师技能考试各站考试纪律/应试技巧/考试内容汇总

技能模考系统全新上线!2020年中西医执业医师考前冲刺利器!

2020年中西医执业医师资格实践技能考试成绩查询时间/入口

2020年中西医结合执业医师实践技能第三站新大纲复习攻略/样题

7.13江行桐2020中西医执业/助理医师技能考后复盘免费直播

以上分享的“陕西省2020年中西医执业医师技能考前14天体温登记表/承诺书”内容,由医学教育网小编搜集整理,如果您觉得对您有所帮助,可以分享给朋友。想了解更多医学考试信息、复习资料、备考干货请关注医学教育网。

正保医学教育网
上医学教育网 做成功医学人
打开APP
全部评论(0打开APP查看全部 >
精品课程

中西医执业-高效定制班

直播+录播 含班级服务

4180

查看详情
热点推荐:
0
0
0
评论
取消
复制链接,粘贴给您的好友

复制链接,在微信、QQ等聊天窗口即可将此信息分享给朋友
前往医学教育网APP查看,体验更佳!
取消 前往
您有一次专属抽奖机会
可优惠~
领取
优惠
注:具体优惠金额根据商品价格进行计算
恭喜您获得张优惠券!
去选课
已存入账户 可在【我的优惠券】中查看