医师资格

考试动态
复习指导
首页 > 医师资格 > 考试经验 > 正文

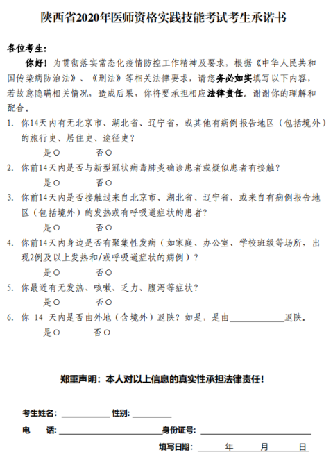
陕西省2020年医师资格考试实践技能考试考生承诺书

陕西省2020年医师资格考试实践技能考试考生承诺书,可能还有考生不知道陕西省2020年医师资格考试实践技能考试考生承诺书,医学教育网编辑为您整理陕西省2020年医师资格考试实践技能考试考生承诺书如下:

点击下载:

陕西省2020年医师资格考试实践技能考试考生健康监测记录表

考前提醒:

陕西考区2020年医师资格考试实践技能考试考前须知/防疫要求

考生全部纳入健康管理,考前每天对健康监测进行自查自报,早、晚各进行1次体温测量,一旦发现发热、乏力、咳嗽、咽痛、打喷嚏、腹泻、呕吐、黄疸、皮疹、结膜充血等疑似症状,应及时向本人工作单位报告,并尽快就诊排查。应如实填写《健康监测记录表》(附件1)及《陕西省2020年医师资格考试实践技能考试考生承诺书》(附件2),瞒报、虚报个人旅居史和健康症状的,依法依规予以处理。属于以下情形的,视情况确定是否参加考试:

陕西2

相关阅读:

2020年国家医师实践技能考试系统重磅上线(实战模考+模拟试题)

全国2020年医师资格实践技能考试考前注意事项及温馨提示汇总

全国2020年实践技能考生健康申明卡及安全考试承诺书等相关文件下载地址汇总

以上分享的内容,由医学教育网小编搜集整理,如果您觉得对您有所帮助,可以分享给朋友。想了解更多医学考试信息、复习资料、备考干货请关注医学教育网。

正保医学教育网
上医学教育网 做成功医学人
打开APP
精品课程

高效定制班

直播+录播 含班级服务

4180

详情>>
热点推荐:
取消
复制链接,粘贴给您的好友

复制链接,在微信、QQ等聊天窗口即可将此信息分享给朋友
前往医学教育网APP查看,体验更佳!
取消 前往
您有一次专属抽奖机会
可优惠~
领取
优惠
注:具体优惠金额根据商品价格进行计算
恭喜您获得张优惠券!
去选课
已存入账户 可在【我的优惠券】中查看