中西医执业医师

考试动态
复习指导

药理学这5大易混淆考点别怪我没提醒啊!

药理学这5大易混淆考点别怪我没提醒啊!面对药理学,首先不要排斥,不要有抵触心理,任何一门课程的学习都需要考生熟悉教材,而本科目中,作用特点以及机制之类的内容是需要理解的,在此基础之上对临床应用以及不良反应加以分析,更有利于记忆。

通过一遍或者若干遍的教材研读,建立起知识框架,掌握本门课程的知识体系,并在此过程中,结合预习效果,对于已经掌握的知识进行巩固,对于没有掌握好的细节内容进行深化记忆,消化重点难点知识,争取能够用自己的观点表达教材内容,这样做题的时候,才能做到以不变应万变。

查看汇总中西医执业医师15大科目医学综合考前一个月冲刺“易混淆考点”合集

易混淆考点经典练习

抗结核病药——《药理学》必考易错考点

抗结核病药

易混淆考点经典练习

中西医执业医师“抗高血压药”小结

抗高血压药小结

易混淆考点经典练习

【易混淆必考考点】这样记忆阿托品考点!

阿托品考点

易混淆考点经典练习

M受体兴奋药-毛果芸香碱——药理学速记考点

M受体兴奋药-毛果芸香碱

易混淆考点经典练习

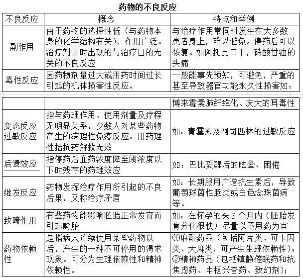
药物的8个不良反应易混淆?这样记忆不抓瞎!

药物的不良反应

相关阅读:

【考前一卷】全国中西医执业医师二模开启!临考600题!

考前1个月冲刺模考600题!中西医执业医师实战必刷!

这样冲刺步步为“赢”!中西医执业医师30天冲刺妙计!

福利!2021年中西医执业综合试题分布规律竟然是这样的?

免费直播∣中西医人气讲师带你做考前冲刺!盼与你邂逅!

以上即为“药理学这5大易混淆考点别怪我没提醒啊!”的全部内容,希望对您有用!更多相关资讯请关注医学教育网中西医结合执业医师/助理医师栏目!

正保医学教育网
上医学教育网 做成功医学人
打开APP
全部评论(0打开APP查看全部 >
精品课程

中西医执业-高效定制班

直播+录播 含班级服务

4180

查看详情
热点推荐:
0
0
0
评论
取消
复制链接,粘贴给您的好友

复制链接,在微信、QQ等聊天窗口即可将此信息分享给朋友
前往医学教育网APP查看,体验更佳!
取消 前往
您有一次专属抽奖机会
可优惠~
领取
优惠
注:具体优惠金额根据商品价格进行计算
恭喜您获得张优惠券!
去选课
已存入账户 可在【我的优惠券】中查看