中西医执业医师

考试动态
复习指导

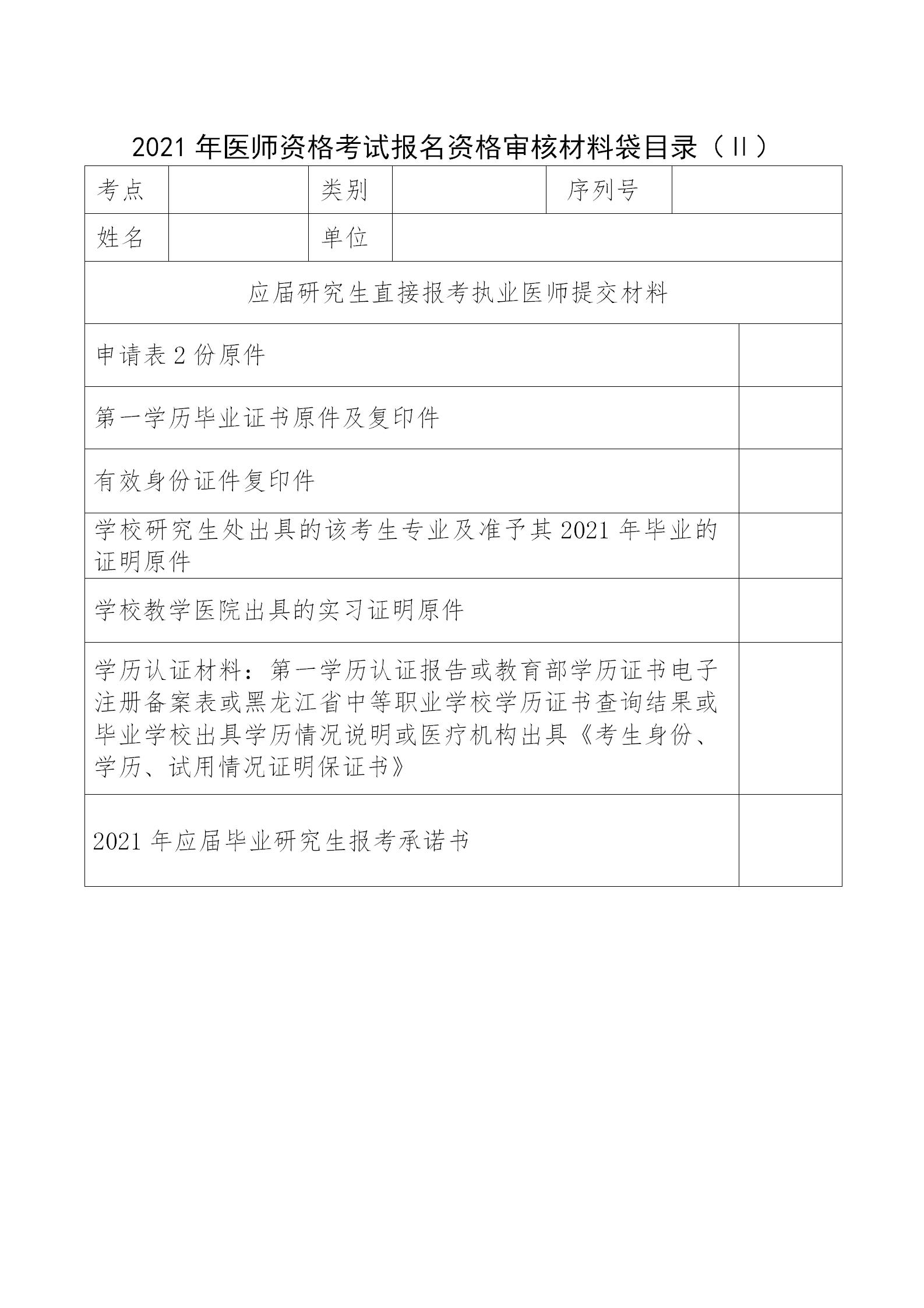
研究生学历报考鹤岗市2021年中西医执业医师需要审核的材料清单

鹤岗市2021年医师资格考试报名及审核通知已发布,研究生学历报考鹤岗市2021年中西医执业医师需要审核的材料清单大家都在关注,医学教育网编辑为您整理研究生学历报考鹤岗市2021年中西医执业医师需要审核的材料清单如下。

网上报名时间:2021 年1月6日至1月21日24时

鹤岗考点现场资格审核时间:2021年1月25日-2021年1月28日

报名流程点击进入

196980_02 进行免费报名答疑服务

扫码入群咨询

医师资格考试报名指导群

相关阅读:

黑龙江鹤岗2021年医师资格考试报名工作的通知

收藏版!2021年医师资格考试报名及现场审核10大常见问题答疑!

全国2021年执业/助理医师资格考试报名现场审核通知汇总

2021年全国医师资格考试报名缴费时间/方式/标准官方通知汇总

以上分享的“研究生学历报考鹤岗市2021年中西医执业医师需要审核的材料清单”内容,由医学教育网小编搜集整理,如果您觉得对您有所帮助,可以分享给朋友。想了解更多医学考试信息、复习资料、备考干货请关注医学教育网。

正保医学教育网
上医学教育网 做成功医学人
打开APP
全部评论(0打开APP查看全部 >
精品课程

中西医执业-高效定制班

直播+录播 含班级服务

4180

查看详情
热点推荐:
0
0
0
评论
取消
复制链接,粘贴给您的好友

复制链接,在微信、QQ等聊天窗口即可将此信息分享给朋友
前往医学教育网APP查看,体验更佳!
取消 前往
您有一次专属抽奖机会
可优惠~
领取
优惠
注:具体优惠金额根据商品价格进行计算
恭喜您获得张优惠券!
去选课
已存入账户 可在【我的优惠券】中查看