中西医执业医师

考试动态
复习指导

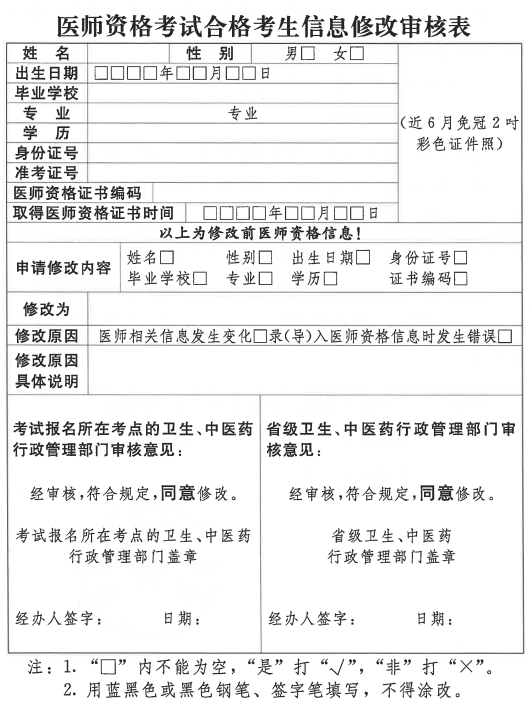
南阳市中西医执业医师资格考试合格考生信息修改审核表

关于“南阳市中西医执业医师资格考试合格考生信息修改审核表”相关内容,相信通过2021年中西医执业医师考试的考生都在关注,为方便大家了解,在此医学教育网小编为大家整理如下内容:

附件下载:医师资格考试合格考生信息修改审核表

医师资格考试合格考生信息修改审核表

热点推荐:

2021年全国医师资格考试合格证书领取/发放通知汇总

全国2021年执业/助理医师资格证书电子化注册流程等常见问题汇总

以上为“南阳市中西医执业医师资格考试合格考生信息修改审核表”全部内容,由医学教育网小编整理,更多信息请随时关注医学教育网!

正保医学教育网
上医学教育网 做成功医学人
打开APP
全部评论(0打开APP查看全部 >
精品课程

中西医执业-高效定制班

直播+录播 含班级服务

4180

查看详情
热点推荐:
0
0
0
评论
取消
复制链接,粘贴给您的好友

复制链接,在微信、QQ等聊天窗口即可将此信息分享给朋友
前往医学教育网APP查看,体验更佳!
取消 前往
您有一次专属抽奖机会
可优惠~
领取
优惠
注:具体优惠金额根据商品价格进行计算
恭喜您获得张优惠券!
去选课
已存入账户 可在【我的优惠券】中查看