中西医助理医师

考试动态
复习指导

成都锦江区2020年中西医助理医师医学综合考试二试报名通知

2020中西医结合助理医师考试今年没有二试试点,2020年中西医结合助理医师考试没有通过的同学,建议尽快购买2021年中西医结合助理医师辅导新课,开始新一轮的备考吧,趁着基础还可以,考点还有印象,新课9折钜惠,还可以叠加用优惠券,快来看看>>

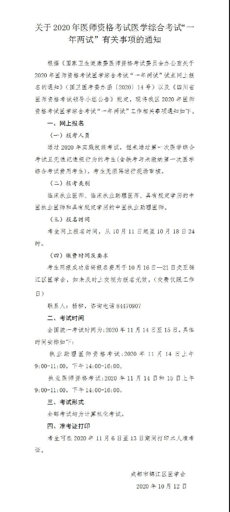
成都锦江区2020年医师资格考试医学综合考试“一年两试”有关事项的公告,有关通知内容分享如下:

微信图片_20201013152648

【推荐】

【2020医考路】医学教育网2020年医师资格考试经验分享特辑

中西医执业助理医师电子化注册2020年常见问题100个解答!

2020年临床执业/助理医师一年两试二试点题密训班全新上线!

2020年全国执业/助理医师资格考试“一年两试”二试网上报名入口已开通(附流程)

全国2020年医师资格考试一年两试试点报名及缴费时间通知汇总

以上关于“成都锦江区2020年中西医助理医师医学综合考试二试报名通知”的文章由医学教育网编辑整理搜集,希望可以帮助到大家!

正保医学教育网
上医学教育网 做成功医学人
打开APP
全部评论(0打开APP查看全部 >
精品课程

中西医执业-高效定制班

直播+录播 含班级服务

4180

查看详情
热点推荐:
0
0
0
评论
取消
复制链接,粘贴给您的好友

复制链接,在微信、QQ等聊天窗口即可将此信息分享给朋友
前往医学教育网APP查看,体验更佳!
取消 前往
您有一次专属抽奖机会
可优惠~
领取
优惠
注:具体优惠金额根据商品价格进行计算
恭喜您获得张优惠券!
去选课
已存入账户 可在【我的优惠券】中查看