中西医助理医师

考试动态
复习指导

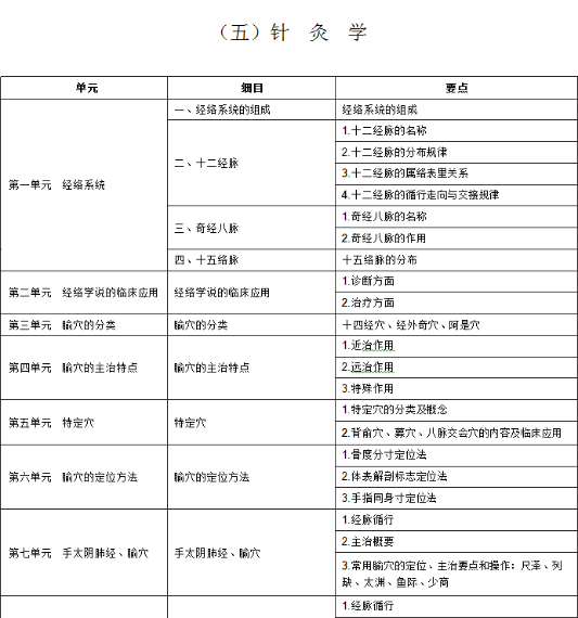
2020年中西医助理医师考试《针灸学》大纲

2020年中西医助理医师考试《针灸学》大纲公布,今年采取了2020新版大纲,大家可自行下载:

点击下载: 2020年中西医助理医师考试《针灸学》大纲

QQ拼音截图未命名

点击查看全部>

正保医学教育网
上医学教育网 做成功医学人
打开APP
全部评论(0打开APP查看全部 >
精品课程

中西医执业-高效定制班

直播+录播 含班级服务

4180

查看详情
热点推荐:
0
0
0
评论
取消
复制链接,粘贴给您的好友

复制链接,在微信、QQ等聊天窗口即可将此信息分享给朋友
前往医学教育网APP查看,体验更佳!
取消 前往
您有一次专属抽奖机会
可优惠~
领取
优惠
注:具体优惠金额根据商品价格进行计算
恭喜您获得张优惠券!
去选课
已存入账户 可在【我的优惠券】中查看