中西医助理医师

考试动态
复习指导

郑芪一个表格搞定传染病学流脑知识点——中西医助理医师考点

2021年中西医结合执业/助理医师考试--传染病的复习内容,相信是2021年中西医结合执业/助理医师考生们关注的问题,医学教育网郑芪老师整理“郑芪一个表格搞定传染病学流脑知识点——中西医助理医师考点”,希望可以帮助同学顺利通过考试。

查看汇总:郑芪老师带你吃透传染病学核心考点——中西医结合助理医师

专业师资介绍:医学教育网新锐专业师资郑芪老师——中西医执业/助理医师培训界黑马

郑芪老师整理传染病学历年高频考点速记

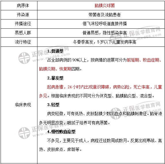
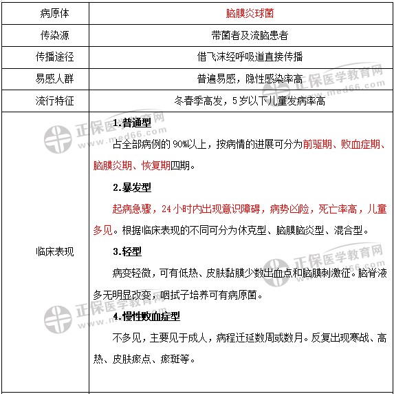
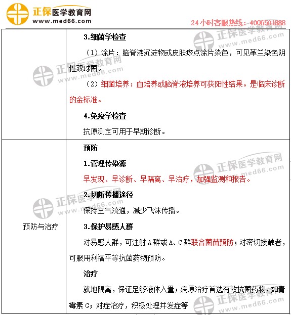
流行性脑脊髓膜炎简称“流脑”,由脑膜炎球菌引起的一种化脓性脑膜炎。让我们一起通过图表的方式,了解一下这个疾病。

流脑1

流脑2

流脑3

【新锐专业师资郑芪老师个人简介

郑芪

医学教育网新锐师资:郑芪(查看更多专业师资介绍>>

郑芪,出身医学世家,曾就职于某三甲医院。理论功底深厚,从事中医、中西医医师考试培训多年,具有丰富的考培经验,对考试出题点把握精准!

郑芪老师,知识渊博,涉猎广泛,讲课精辟严谨,思路清晰,应试性强,其对重点、难点剥茧抽丝般地分析,帮助学员详解试题之困惑,增加学员信心。

郑芪老师免费讲解传染病学的直达秘籍

同时,为了帮助大家高效备考,医学教育网新锐师资郑芪将带来2021年中西医医师传染病学的直达秘籍,本次为免费直播,所有参加2021年中西医执业/助理医师考试的考生都可以观看,干货满满,不容错过!!!

分割线

录播入口

【医学教育网原创整理,转载请注明出处!违者必究!】

近期直播:

【免费直播】21年中西医执业/助理医师新锐专业师资试题讲评

【免费直播】21年中西医中基到底咋学?专业师资郑芪教你科学备考!

【免费直播】专业师资郑芪揭秘2021年中西医传染病学的直达秘籍!

小编推荐:

【免费直播】2021年中西医执业/助理医师“厉兵秣马”免费直播计划

重磅出击!中西医助理医师考点速记**神器上线 人手必备!

复习顺序/各单元的重点和分值比例/计划表——中西医助理医师

一文搞懂2021年中西医结合助理医师7大消化系统疾病!

中西医结合助理医师《卫生法规》考试大纲变动说明(2020年修订版)

以上“郑芪一个表格搞定传染病学流脑知识点——中西医助理医师考点”由医学教育网郑芪老师,更多辅导精华资料、备考经验、免费视频课程请查看正保医学教育网。

正保医学教育网
上医学教育网 做成功医学人
打开APP
全部评论(0打开APP查看全部 >
精品课程

中西医执业-高效定制班

直播+录播 含班级服务

4180

查看详情
热点推荐:
0
0
0
评论
取消
复制链接,粘贴给您的好友

复制链接,在微信、QQ等聊天窗口即可将此信息分享给朋友
前往医学教育网APP查看,体验更佳!
取消 前往
您有一次专属抽奖机会
可优惠~
领取
优惠
注:具体优惠金额根据商品价格进行计算
恭喜您获得张优惠券!
去选课
已存入账户 可在【我的优惠券】中查看