中西医助理医师

考试动态
复习指导

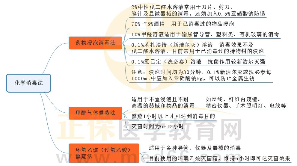
化学消毒法历年重要考点思维导图

2022年中西医助理医师化学消毒法历年重要考点思维导图!中西医助理医师考试各科目紧密关联,考点环环相扣,一不留神,就容易思维混乱,考点混淆。解决这一问题,最好的办法就是制作思维导图,从宏观上理清知识要点,然后从微观上查漏补缺。
汇总学霸秘诀!2022年中西医助理医师《学霸笔记》14大科目限时领取!
思维导图在线查看    

3.化学消毒法1

考点刷题
「医考爱打卡」第三期启动!

医师备考正当时!利用你的碎片化时间!快来一起打卡刷题,加入备战行列吧!2022年中西医助理医师资格考试【医考爱打卡】共开设4~5大阶段学习,每个阶段包含30大历年必考考点,并附上对应的经典模考练习题,目前第三阶段打卡学习已经开启,赶紧去学习吧>>

pc首页690-140

以上就是医学教育网关于“化学消毒法历年重要考点思维导图!”的相关介绍,希望能够帮助到大家,更多资讯尽在医学教育网中西医助理医师栏目!

正保医学教育网
上医学教育网 做成功医学人
打开APP
全部评论(0打开APP查看全部 >
精品课程

中西医执业-高效定制班

直播+录播 含班级服务

4180

查看详情
热点推荐:
0
0
0
评论
取消
复制链接,粘贴给您的好友

复制链接,在微信、QQ等聊天窗口即可将此信息分享给朋友
前往医学教育网APP查看,体验更佳!
取消 前往
您有一次专属抽奖机会
可优惠~
领取
优惠
注:具体优惠金额根据商品价格进行计算
恭喜您获得张优惠券!
去选课
已存入账户 可在【我的优惠券】中查看