中西医助理医师

考试动态
复习指导

齐齐哈尔中西医助理医师技能考试报名缴费进行中,缴费入口?

齐齐哈尔中西医助理医师技能考试报名缴费进行中,齐齐哈尔中西医助理医师技能考试报名缴费入口是哪个?医学教育网编辑为您整理相关通知内容如下:

按照省卫健委统一部署2020年医师资格考试实行网上缴费。收费标准:2020年医师资格考试实践技能部分每人169元,缴费时间:6月9日-6月25日,请在规定时间内登录报名系统进行缴费,逾期视为自动放弃报考。 

2020年6月8日

缴费入口:http://www2.nmec.org.cn/wangbao/nme/sp/login.html 

国家医学考试中心

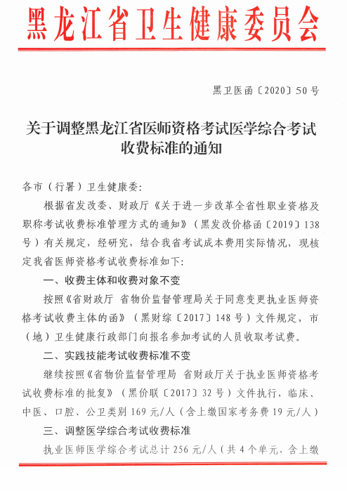
关于调整黑龙江2020年医师资格考试综合考试收费标准的通知

黑龙江缴费调整

黑龙江笔试缴费标准

相关阅读:

2020年中西医助理医师综合笔试冲刺手册,速速领取!

聚焦两会|盘点与医考/中西医结合密切相关的政策及提议

#激情六月# 中西医执业助理医师资格考试六月备考季资料包

以上分享的内容,来自齐齐哈尔市卫生健康委员会,由医学教育网小编搜集整理,如果您觉得对您有所帮助,可以分享给朋友。想了解更多医学考试信息、复习资料、备考干货请关注医学教育网。

正保医学教育网
上医学教育网 做成功医学人
打开APP
全部评论(0打开APP查看全部 >
精品课程

中西医执业-高效定制班

直播+录播 含班级服务

4180

查看详情
热点推荐:
0
0
0
评论
取消
复制链接,粘贴给您的好友

复制链接,在微信、QQ等聊天窗口即可将此信息分享给朋友
前往医学教育网APP查看,体验更佳!
取消 前往
您有一次专属抽奖机会
可优惠~
领取
优惠
注:具体优惠金额根据商品价格进行计算
恭喜您获得张优惠券!
去选课
已存入账户 可在【我的优惠券】中查看