关于“陕西省汉中市2021年中西助理医师考试《2021年医师资格考试医学综合考试考生承诺书》”相关内容,相信参加2021年中西医执业助理医师考试的考生都在关注,为方便大家了解,在此医学教育网小编为大家整理如下内容:
各位医考考生:
2021年医师资格考试医学综合考试将于11月13日至14日进行。为确保广大考生顺利参加考试,现将疫情防控相关要求告知如下:
考试所需的证件和资料
(一)身份证
(二)准考证
(三)《近14天健康监测记录表》
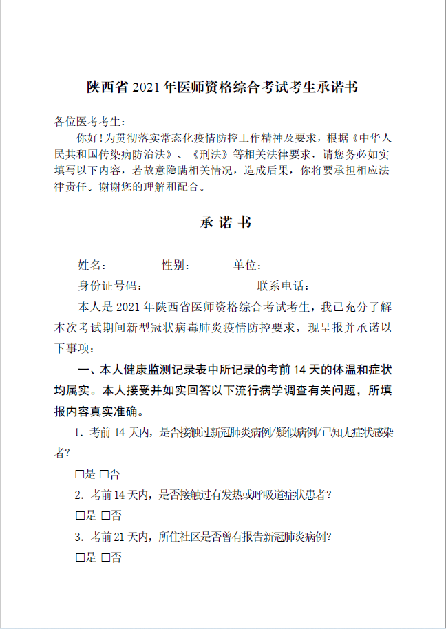
(四)《2021年医师资格考试医学综合考试考生承诺书》
(五)48小时内的核酸阴性纸质证明
(六)“健康码”为绿色,“通信行程卡”无异常。


相关推荐:
【优惠购课】领大额学费红包,搭配85折优惠购买2022年课程,就现在>>
【有奖征文】医学教育网2021年“医考之路”有奖征文活动开始!等你投稿>>

以上为“陕西省汉中市2021年中西助理医师考试《2021年医师资格考试医学综合考试考生承诺书》”全部内容,由医学教育网小编整理,更多信息请随时关注医学教育网!