中西医助理医师

考试动态
复习指导

中西医执业助理医师资格考试《卫生法规》启用新大纲

中西医执业助理医师资格考试《卫生法规》启用新大纲。国家卫健委关于修订《医师资格考试大纲(医学综合考试)》中卫生法规部分内容的通知已发布(查看原文>>),2021年中医、中西医结合执业(助理)医师《卫生法规》考试大纲将按照修订版本进行。医学教育网老师及时为大家分析了中西医助理医师卫生法规考试大纲变动说明(2020年修订版),现在免费分享如下,希望可以帮助大家尽快找到复习方向。

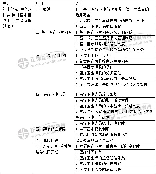
2020年修订版中西医执业医师卫生法规考试大纲变动说明与以前的大纲内容相比,变化不大,主要是新增加了第十单元的内容,具体增加的大纲内容如下:

考试大纲

考试大纲:

郑芪老师带你吃透传染病学核心考点——中西医结合助理医师

重磅出击!中西医助理医师考点速记**神器上线 人手必备!

复习顺序/各单元的重点和分值比例/计划表——中西医助理医师

一文搞懂2021年中西医结合助理医师7大消化系统疾病!

2021年中西医结合助理医师中医内科学内科常见危重症考点小结

2021年中西医执业助理医师考试核心考点班师资课时/教学服务

2021年中西医结合助理医师考试核心考点班微信群加群流程

中西医结合助理医师《卫生法规》考试大纲变动说明(2020年修订版)

2020年中西医助理医师电子化注册操作及常见问题(手机/电脑)

2021年中西医结合助理医师资格考试报名备案地区汇总

以上分享的“中西医执业助理医师资格考试《卫生法规》启用新大纲”内容,由医学教育网小编搜集整理,如果您觉得对您有所帮助,可以分享给朋友。想了解更多医学考试信息、复习资料、备考干货请关注医学教育网。

正保医学教育网
上医学教育网 做成功医学人
打开APP
全部评论(0打开APP查看全部 >
精品课程

中西医执业-高效定制班

直播+录播 含班级服务

4180

查看详情
热点推荐:
0
0
0
评论
取消
复制链接,粘贴给您的好友

复制链接,在微信、QQ等聊天窗口即可将此信息分享给朋友
前往医学教育网APP查看,体验更佳!
取消 前往
您有一次专属抽奖机会
可优惠~
领取
优惠
注:具体优惠金额根据商品价格进行计算
恭喜您获得张优惠券!
去选课
已存入账户 可在【我的优惠券】中查看