中西医助理医师

考试动态
复习指导

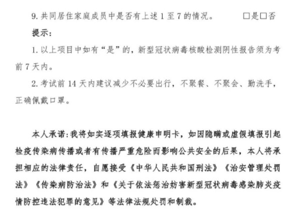
国家医师资格考试综合考试青岛考点考生健康申明卡及安全考试承诺书

国家医师资格考试综合考试青岛考点考生健康申明卡及安全考试承诺书如下:

青岛疫情防控3

11

相关阅读:

青岛市2021年医师资格考试医学综合笔试考试时间/地点/注意事项

2021年青岛市医师资格考试综合笔试准考证打印时间公布

2021年国家医师资格考试青岛考点综合笔试疫情防控考生告知书

以上是医学教育网小编整理的“国家医师资格考试综合考试青岛考点考生健康申明卡及安全考试承诺书”相关内容,想了解更多中西医执业医师考试知识,请持续关注医学教育网中西医执业/助理医师栏目。

正保医学教育网
上医学教育网 做成功医学人
打开APP
全部评论(0打开APP查看全部 >
精品课程

中西医执业-高效定制班

直播+录播 含班级服务

4180

查看详情
热点推荐:
0
0
0
评论
取消
复制链接,粘贴给您的好友

复制链接,在微信、QQ等聊天窗口即可将此信息分享给朋友
前往医学教育网APP查看,体验更佳!
取消 前往
您有一次专属抽奖机会
可优惠~
领取
优惠
注:具体优惠金额根据商品价格进行计算
恭喜您获得张优惠券!
去选课
已存入账户 可在【我的优惠券】中查看