中西医助理医师

考试动态
复习指导

【四川遂宁】中西医助理医师2021年考生防疫承诺书

四川考区遂宁考点的官网发布了“考生防疫情况承诺书”,其中关于中西医助理医师考试的安排需要各位考生知晓,请各位考生注意文中要求。

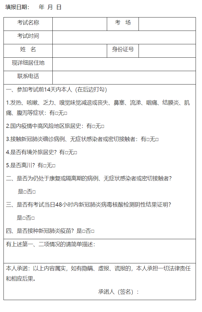
考生承诺书

点击进入原文进行表格下载:http://swjw.suining.gov.cn/web/gkml_wjw/ml_gsgg/-/articles/25414061.shtml

以上是医学教育网小编整理的“【四川遂宁】中西医助理医师2021年考生防疫承诺书”相关内容,想了解更多中西医医师考试知识,请持续关注医学教育网中西医执业/助理医师栏目。

正保医学教育网
上医学教育网 做成功医学人
打开APP
全部评论(0打开APP查看全部 >
精品课程

中西医执业-高效定制班

直播+录播 含班级服务

4180

查看详情
热点推荐:
0
0
0
评论
取消
复制链接,粘贴给您的好友

复制链接,在微信、QQ等聊天窗口即可将此信息分享给朋友
前往医学教育网APP查看,体验更佳!
取消 前往
您有一次专属抽奖机会
可优惠~
领取
优惠
注:具体优惠金额根据商品价格进行计算
恭喜您获得张优惠券!
去选课
已存入账户 可在【我的优惠券】中查看