中西医助理医师

考试动态
复习指导

黑龙江佳木斯2020中西医助理医师技能考试时间及考前提醒

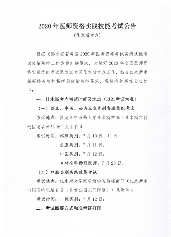
黑龙江佳木斯2020中西医助理医师技能考试时间及考前提醒有哪些?佳木斯卫健委发布了《2020年医师资格实践技能考试公告》,佳木斯卫健委2020年中西医结合执业助理医师资格实践技能考试公告已发布,黑龙江省佳木斯市2020年中西医结合执业助理医师资格实践技能考试时间、佳木斯2020年中西医结合执业助理医师资格实践技能考试地点、佳木斯2020年中西医结合执业助理医师资格实践技能考试考前注意事项,很多同学都在关注,具体通知内容医学教育网小编搜集整理如下:

佳木斯1

佳木斯2

佳木斯4

佳木斯5

佳木斯6

佳木斯7

佳木斯8

佳木斯9

【小编推荐】

2020年全国医师资格考试缴费时间/缴费方式/缴费标准汇总

黑龙江省佳木斯市2020年中西医结合执业助理医师资格实践技能考试时间、黑龙江省佳木斯市2020年中西医结合执业助理医师资格实践技能考试地点、黑龙江省佳木斯市2020年中西医结合执业助理医师资格实践技能考试考前注意事项、黑龙江省佳木斯市2020年中西医结合执业助理医师资格实践技能考试考点路线等内容如上文所示。

“黑龙江佳木斯2020中西医助理医师技能考试时间及考前提醒”文章医学教育网小编搜集整理,更多医考信息、备考资料、模拟试题请关注医学教育网。

正保医学教育网
上医学教育网 做成功医学人
打开APP
全部评论(0打开APP查看全部 >
精品课程

中西医执业-高效定制班

直播+录播 含班级服务

4180

查看详情
热点推荐:
0
0
0
评论
取消
复制链接,粘贴给您的好友

复制链接,在微信、QQ等聊天窗口即可将此信息分享给朋友
前往医学教育网APP查看,体验更佳!
取消 前往
您有一次专属抽奖机会
可优惠~
领取
优惠
注:具体优惠金额根据商品价格进行计算
恭喜您获得张优惠券!
去选课
已存入账户 可在【我的优惠券】中查看