中西医助理医师

考试动态
复习指导

本科学历哪些专业可以报考2021年医师资格考试?

本科学历哪些专业可以报考2021年医师资格考试大家都在关注,国家医学考试网2021年执业/助理医师考试网上报名时间自2021年1月6日—2021年1月21日24时,现场审核时间为2021年1月25日—2021年2月8日,目前各考区陆续发布具体的资格审核安排,今年的审核方式分为三种:现场审核、线上审核、线上审核+现场审核结合的方式,提醒广大考生仔细阅读官方文件,以免错过报名!(线上上传材料地区及时间>>)医学教育网编辑为您整理如下:

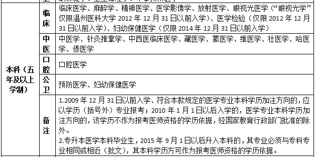
各级学历医学类专业目录:

本科

查看更多报名条件>>

查看详情云南楚雄考点2021年国家医师资格考试报名工作安排通知

附件查看: 云南省2021年医师资格考试报名资格审核工作要求

扫描(或微信打开识别)下图二维码,免费加入30天**打卡计划:

医考爱打卡

以上分享的内容,由医学教育网小编搜集整理,如果您觉得对您有所帮助,可以分享给朋友。想了解更多医学考试信息、复习资料、备考干货请关注医学教育网。

正保医学教育网
上医学教育网 做成功医学人
打开APP
全部评论(0打开APP查看全部 >
精品课程

中西医执业-高效定制班

直播+录播 含班级服务

4180

查看详情
热点推荐:
0
0
0
评论
取消
复制链接,粘贴给您的好友

复制链接,在微信、QQ等聊天窗口即可将此信息分享给朋友
前往医学教育网APP查看,体验更佳!
取消 前往
您有一次专属抽奖机会
可优惠~
领取
优惠
注:具体优惠金额根据商品价格进行计算
恭喜您获得张优惠券!
去选课
已存入账户 可在【我的优惠券】中查看