河南省2022年医师资格考试驻马店考点中医类别现场确认公告已发布,请报考2022年中西医助理医师资格考试的考生注意,医学教育网编辑为您整理了以下信息,希望可以帮助到考生进行现场审核:
附件下载:
附件1.医师资格考试试用期考核证明
附件2.执业助理医师报考执业医师执业期考核证明
附件3.应届医学专业毕业生医师资格考试报考承诺书
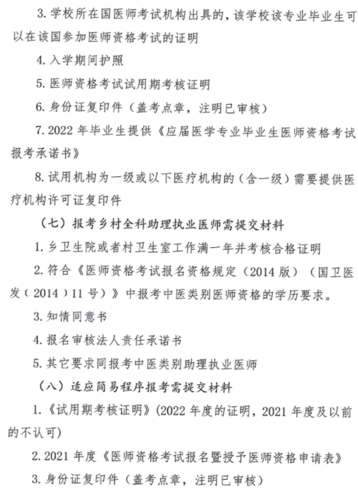
附件4. 报考乡村全科执业助理医师资格考试知情同意书
附件5.乡村全科执业助理医师资格考试报名审核法定代表人责任承诺书
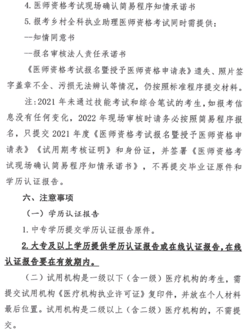
附件6.医师资格考试现场确认简易程序知情承诺书
相关推荐:
2022年全国中西医执业助理医师考试各地区报名审核通知汇总
留给中专考生的时间不多了!3月1日起,中西医医师资格考试将会淘汰一大批考生!
『虎年第一弹』2022年中西医助理医师「医考爱打卡」免费刷题第一阶段开启!
2022中西医执业助理医师考试网络辅导「月度测评」教学服务上线啦
以上内容由医学教育网编辑为您整理,关注医学教育网掌握更多2022年中西医助理医师资格考试复习经验、备考干货、报考政策等内容。
中西医执业-高效定制班
直播+录播 含班级服务
¥4180
正保医学教育网客户端