中西医助理医师
考试动态
栏目首页
报名时间
报名入口
现场审核
报名条件
准考证
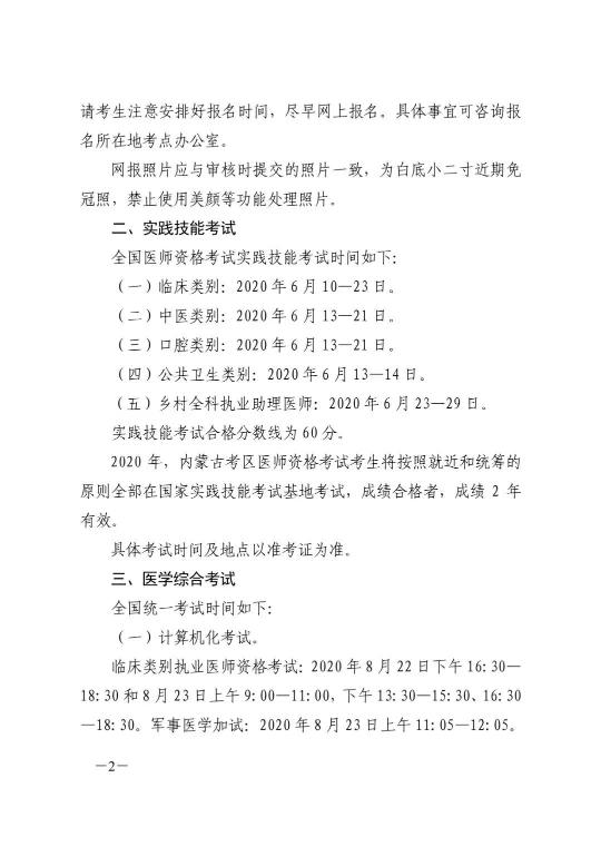
考试时间
成绩查询
分数线
证书管理
复习指导
考试大纲
辅导精华
考试经验
答疑周刊
模拟题库
首页
>
中西医助理医师
>
现场审核
> 正文
2020年内蒙古中西医助理医师现场审核时间
医学教育网
2020-01-21
大号
2020年内蒙古
中西医助理医师
现场审核时间:
展开阅读全文
正保医学教育网
上医学教育网 做成功医学人
打开APP
小编精选
变动 | 2025年中西医医师教材变动汇总
[资料]医师资格考试备考必背热门资料下载>
分享:
全部评论(
0
)
打开APP查看全部 >
精品课程
中西医执业-高效定制班
直播+录播 含班级服务
¥
4180
查看详情
热点推荐:
考生注意!四川遂宁2025年中西医助理医师综合笔试考场有变更!
海南省三亚市2025年中西医助理医师实践技能考试缴费时间
2025年广西北海考点中西医助理医师技能网上缴费时间
2025年广西桂林考点中西医助理医师技能网上缴费截止时间
2025年中西医助理医师实践技能考试广西钦州考点网上缴费安排
考生必看
考试介绍
考试科目
考试大纲
考试时间
报名时间
报名流程
现场审核
报考条件
成绩查询
准考证
APP下载
正保医学教育网客户端
免费下载
0
0
0
评论
选课
试听
招生方案
直播
资料
取消
复制链接,粘贴给您的好友
复制链接,在微信、QQ等聊天窗口即可将此信息分享给朋友
取消
复制链接
前往医学教育网APP查看,体验更佳!
取消
前往
您有一次专属抽奖机会
可优惠
~
元
领取
优惠
注:具体优惠金额根据商品价格进行计算
恭喜您获得
张优惠券!
去选课
已存入账户 可在
【我的优惠券】
中查看