中西医助理医师

考试动态
复习指导

2020年河北唐山中西医助理医师考试报名现场审核通知

2020年河北唐山中西医助理医师考试报名现场审核通知

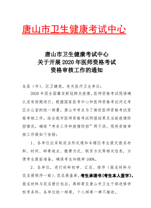
唐山市卫生健康考试中心关于开展2020年医师资格考试资格审核工作的通知已经正式发布,医学教育网编辑为大家整理如下:

唐山2020年医师现场审核

2020年医师现场审核

以上关于“2020年河北唐山中西医助理医师考试报名现场审核通知”的文章由医学教育网编辑整理搜集,希望可以帮助到大家,更多的文章随时关注医学教育网!

正保医学教育网
上医学教育网 做成功医学人
打开APP
全部评论(0打开APP查看全部 >
精品课程

中西医执业-高效定制班

直播+录播 含班级服务

4180

查看详情
热点推荐:
0
0
0
评论
取消
复制链接,粘贴给您的好友

复制链接,在微信、QQ等聊天窗口即可将此信息分享给朋友
前往医学教育网APP查看,体验更佳!
取消 前往
您有一次专属抽奖机会
可优惠~
领取
优惠
注:具体优惠金额根据商品价格进行计算
恭喜您获得张优惠券!
去选课
已存入账户 可在【我的优惠券】中查看