中西医助理医师

考试动态
复习指导

关于深圳考点领取2021年度医师资格证书的通知

深圳考点关于领取2021年度医师资格证书的通知发布!相信很多考生十分关注,医学教育网编辑整理分享有关内容如下:

深圳考点领取2021年医师资格证书的通知

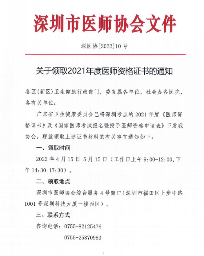
深圳考点领取2021年医师资格证书的通知1

深圳考点领取2021年医师资格证书的通知2

【推荐】

职业资格(医师电子证)将会全国互通互认!足不出户即可在线办理相关业务!

2021年中西医助理医师资格考试合格证书领取/发放通知汇总

医师证可抵扣3600元个税!21年新领证的中西医助理学员一定要申请专项抵扣!

以上就是医学教育网关于“关于深圳考点领取2021年度医师资格证书的通知”的相关介绍,希望能够帮助到大家,更多资讯尽在医学教育网!

正保医学教育网
上医学教育网 做成功医学人
打开APP
全部评论(0打开APP查看全部 >
精品课程

中西医执业-高效定制班

直播+录播 含班级服务

4180

查看详情
热点推荐:
0
0
0
评论
取消
复制链接,粘贴给您的好友

复制链接,在微信、QQ等聊天窗口即可将此信息分享给朋友
前往医学教育网APP查看,体验更佳!
取消 前往
您有一次专属抽奖机会
可优惠~
领取
优惠
注:具体优惠金额根据商品价格进行计算
恭喜您获得张优惠券!
去选课
已存入账户 可在【我的优惠券】中查看