佳木斯考点2020年中西医助理医师笔试准考证打印入口/时间通知已发布。2020年国家医师资格考试综合考试一试将于8月21日至23日统一举行。
2020年中西医执业医师笔试佳木斯考点准考证打印入口:http://www2.nmec.org.cn/wangbao/nme/sp/login.html
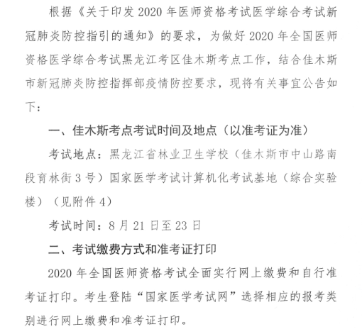
官方原文:
佳木斯考点2020年医师资格考试医学综合笔试考试公告
考前资料免费领取:
2020中西医助理医师笔试考试规则/考试时间(国家医学考试网)
冲刺锦囊!2020年中西医结合助理医师各科目考前冲刺资料总结
考前小抄速来领取!抢2020年中西医助理医师考前冲刺小抄!
考后直播:8月23日中西医执业/助理医师笔试复盘直播带你估分
考前一课!8月18日中西医执业/助理医师笔试应试技巧免费直播
2021年辅导课程热销:
提前复习2021年中西医结合助理医师考试,好处竟然这么多!
拿出二十不惑的勇气,报个中西医助理医师辅导班需要理由吗?
早有预兆,2020年中西医结合执业助理医师综合笔试会延期!
2020年中西医执业医师综合笔试延期?这件事可以让你不慌张!
以上分享的内容,由医学教育网小编搜集整理,如果您觉得对您有所帮助,可以分享给朋友。想了解更多医学考试信息、复习资料、备考干货请关注医学教育网。
中西医执业-高效定制班
直播+录播 含班级服务
¥4180
正保医学教育网客户端