问题索引:
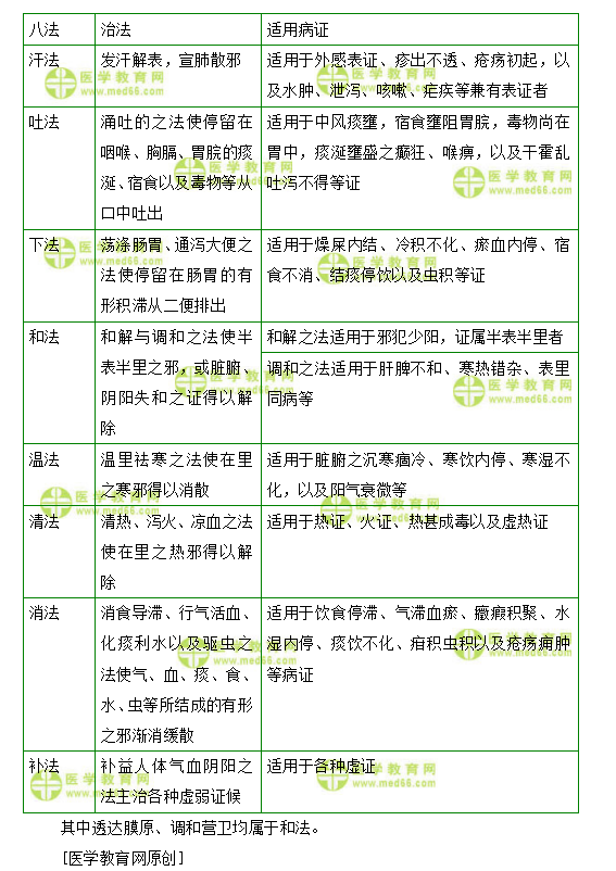
1.【问题】老师,“八法”都有哪些?透达膜原,调和营卫的治法属于“八法”中的什么治法?
2.【问题】老师,方剂中不可缺少的药物是君药?还是使药?
3.【问题】汤剂与丸剂相比,哪个起效快?
具体解答:
1.【问题】老师,“八法”都有哪些?透达膜原,调和营卫的治法属于“八法”中的什么治法?

2.【问题】老师,方剂中不可缺少的药物是君药?还是使药?

3.【问题】汤剂与丸剂相比,哪个起效快?
汤剂:“汤者荡也,去大病用之。”
丸剂:“丸者缓也,舒缓而治之也。”
所以汤剂与丸剂相比,汤剂起效快。

[医学教育网原创]
医学教育网主管中药师《答疑周刊》2020年第14期
〖医学教育网版权所有,转载务必注明出处,违者将追究法律责任〗