问题索引:
1.【问题】老师,常见的狂犬病的发病形式是什么?
2.【问题】老师,阴偏盛应采用的治法是什么?
3.【问题】老师,气虚属于气行失常吗?
具体解答:
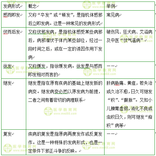
1. 【问题】老师,常见的狂犬病的发病形式是什么?
狂犬病的发病形式是伏而后发。
发病形式的总结,如下表所示:

[医学教育网原创]
2.【问题】老师,阴偏盛应采用的治法是什么?
阴偏盛,病机为实寒证,可采用的治法是实则泻之,更为具体的是寒者热之。
发病与阴阳失调的病机,总结如下:

[医学教育网原创]
3.【问题】老师,气虚属于气行失常吗?
气虚不属于气行失常。
气虚,为气不足。气行失常,包括气滞、气逆、气陷、气闭和气脱等。不包括气虚。
发病与气血津液失调的病机,总结如下:

[医学教育网原创]
医学教育网卫生资格中药专业-主管中药师《答疑周刊》2020年第33期
〖医学教育网版权所有,转载务必注明出处,违者将追究法律责任〗