下载APP
中药学职称
首页
>
中药学职称
>
考试经验
2024年中药学职称考生说:考到了地龙,是原题!
2024-04-21
2024年中药学职称考试考后焦点问题总结!
2024-04-21
#考程回顾#2024年中药学职称考试考场百态&全过程追踪解析
2024-04-21
2024年中药学职称考试题型解读&机考规则!
2024-04-03
【官方版】2024年中药学职称考试人机考试系统操作详解!
2024-04-03
考前冲刺!2024年中药学职称考试刷题打卡第三期开启!免费!
2024-03-14
2024年中药学职称考试《必看高频考点80个》限时免费领取!
2024-02-27
考点巩固!2024年中药学职称考试刷题打卡第二期开启!
2024-02-23
高效备考,初级中药师考试攻略揭秘
2024-01-31
经验分享:初级中药师考试如何备考?
2024-01-31
备战主管中药师考试,了解考试内容,掌握做题技巧!
2024-01-31
揭秘主管中药师考试,备考攻略大揭秘
2024-01-31
初级中药士考试攻略
2024-01-31
初级中药士考试经验分享:轻松过关的秘籍
2024-01-31
2024年初级中药师考试经验分享
2024-01-31
多地考区审核已通过!速看2024年中药学职称考试报名状态!
2024-01-12
【开课公告】2024年中药学职称考试课程更新进度/安排
2023-12-15
2024年中药学职称考试重要时间节点梳理!
2023-11-22
2024年中药学职称考试教材开始预售!
2023-11-07
2024年中药学职称考试教材及大纲预计近期公布!
2023-11-02
2024年中药学职称考试报名有消息了?速看!
2023-11-01
知识点地图!主管中药师【专业实践能力-中药药剂学】!
2023-08-23
知识点地图!主管中药师【专业实践能力-中药调剂学】!
2023-08-23
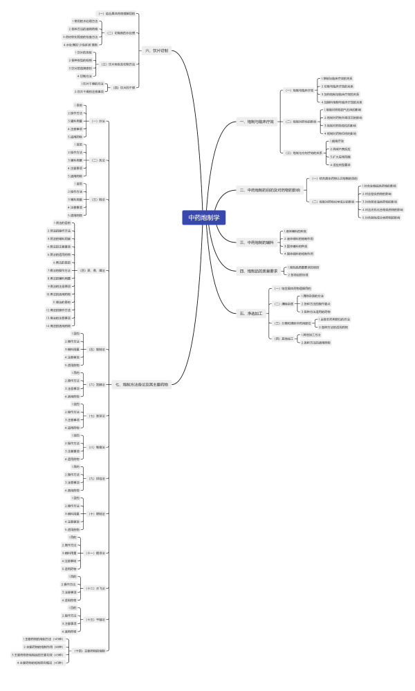
知识点地图!主管中药师【专业知识-中药炮制学】!
2023-08-23
知识点地图!主管中药师【专业知识-中药鉴定学】!
2023-08-23
知识点地图!主管中药师【相关专业知识-药事管理】!
2023-08-23
知识点地图!主管中药师【相关专业知识-中医学基础理论】!
2023-08-23
知识点地图!主管中药师【相关专业知识-中药药理学】!
2023-08-23
知识点地图!主管中药师【基础知识-中药学】!
2023-08-23
快来测一测!你符合中药学职称考试报考条件吗?学历、工作年限……
2023-08-18
知识点地图!初级中药师【专业实践能力-中药调剂学】!
2023-08-16
知识点地图!初级中药师【专业实践能力-中药药剂学】!
2023-08-16
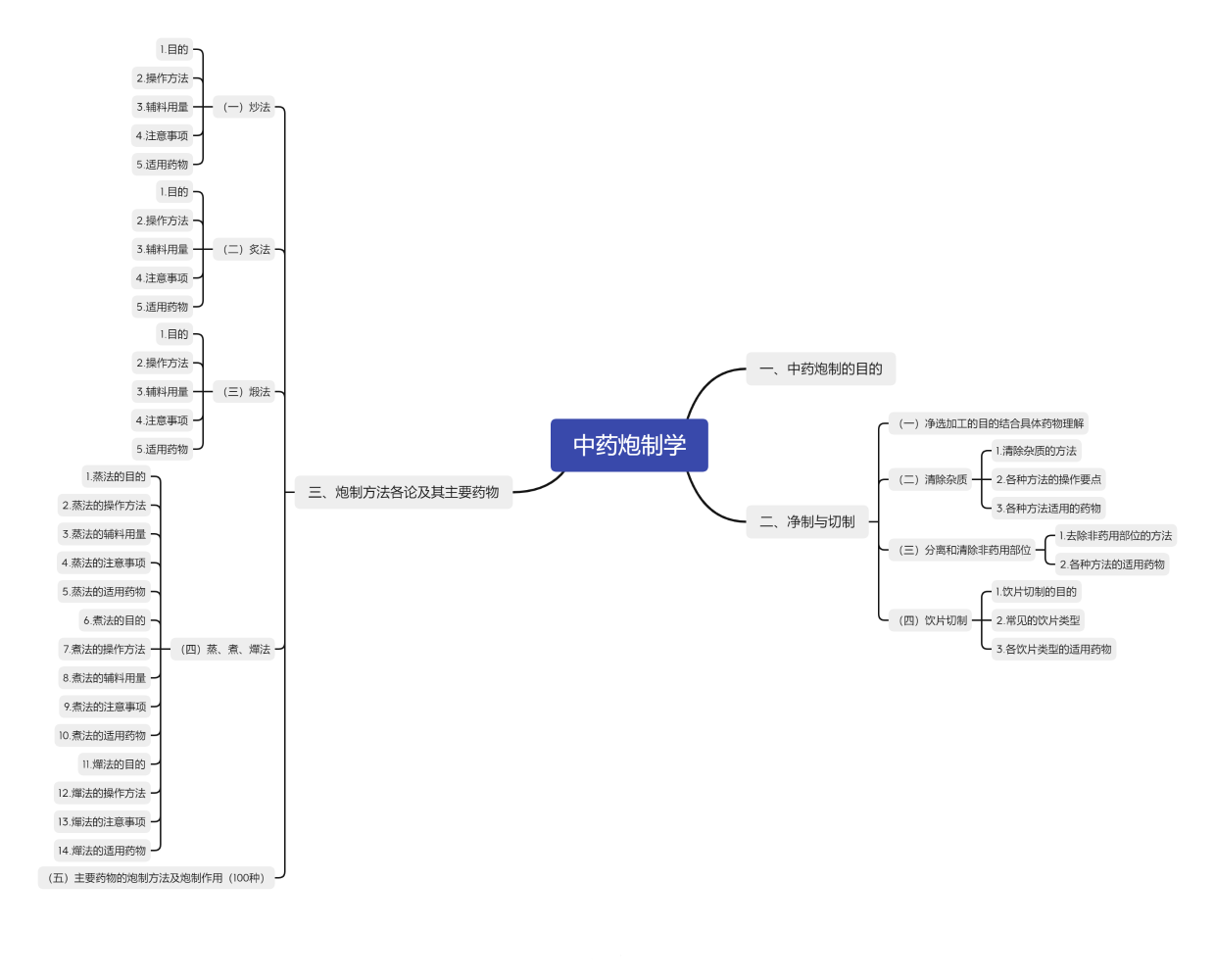
知识点地图!初级中药师【专业知识-中药炮制学】!
2023-08-16
知识点地图!初级中药师【专业知识-中药鉴定学】!
2023-08-16
知识点地图!初级中药师【相关专业知识-药事管理】!
2023-08-16
知识点地图!初级中药师【相关专业知识-中医学基础】!
2023-08-16
知识点地图!初级中药师【相关专业知识-中药药理学】!
2023-08-16
知识点地图!初级中药士【专业实践能力-中药药剂学】!
2023-08-16
知识点地图!初级中药士【专业实践能力-中药调剂学】!
2023-08-16
知识点地图!初级中药士【专业知识-中药炮制学】!
2023-08-14
知识点地图!初级中药士【专业知识-中药鉴定学】!
2023-08-14
知识点地图!初级中药士【相关专业知识-药事管理】!
2023-08-14
2024中药学职称考试是什么时候报名?现在就备考早吗?
2023-08-11
“懒人”高效备考中药学职称考试的成功秘诀!快码好!
2023-08-10
内部资料!2024年中药学职称考试<知识点地图>(完整版)
2023-08-10
基础差备考2024年中药学职称考试有哪些问题?怎么办?
2023-08-10
内部资料!主管中药师考试<知识点地图>(完整版)
2023-07-31
内部资料!初级中药师考试<知识点地图>(完整版)
2023-07-25
知识点地图!初级中药师【基础知识-中药学】!
2023-07-21
内部资料!初级中药士考试<知识点地图>(完整版)
2023-07-21
加载更多
第1页
第2页
第3页
第4页
第5页
第6页
正保医学教育网客户端
免费下载
选课
试听
招生方案
资料
直播