中医全科主治

考试动态
复习指导
政策解析

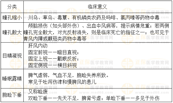
望目态病变的临床表现及意义

为了帮助2022中医全科主治医师考生更好的复习,医学教育网整理了望目态病变的临床表现及意义,详情如下:

望目态

望目态病变的临床表现及意义,由医学教育网整理发布,更多职称考试资料,可登录医学教育网查阅,医学教育网包含丰富的免费辅导资料、备考经验并及时向大家提供各种医考资讯信息。

正保医学教育网
上医学教育网 做成功医学人
打开APP
全部评论(0打开APP查看全部 >
精品课程

中医全科主治医师无忧实验班

报名/考试不过 按协议重学

1780

查看详情
热点推荐:
0
0
0
评论
取消
复制链接,粘贴给您的好友

复制链接,在微信、QQ等聊天窗口即可将此信息分享给朋友
前往医学教育网APP查看,体验更佳!
取消 前往
您有一次专属抽奖机会
可优惠~
领取
优惠
注:具体优惠金额根据商品价格进行计算
恭喜您获得张优惠券!
去选课
已存入账户 可在【我的优惠券】中查看