下载APP
中医执业医师
首页
>
中医执业医师
>
报名时间
全国
北京
天津
河北
山西
辽宁
吉林
上海
江苏
浙江
安徽
福建
江西
山东
河南
黑龙江
湖北
湖南
广东
广西
海南
四川
重庆
贵州
云南
陕西
甘肃
青海
宁夏
新疆
西藏
内蒙古
重庆考区2026年中医执业医师考试报名审核要求及考点安排
2026-02-18
重庆考区2024中医执业医师考试综合笔试缴费时间已确定!
2024-06-03
最后一天!重庆考区2024中医执业医师实践技能缴费今日截止!
2024-04-03
2024年中医执业医师考试重庆考区涪陵考点网上缴费的温馨提醒
2024-03-26
重庆永川区2024年中医执业医师考试重庆考区网上缴费的温馨提醒
2024-03-25
重庆万州区转发2024年中医执业医师考试重庆考区网上缴费的温馨提示
2024-03-22
【汇总】重庆考区各考点2024年中医执业医师考试报名审核时间|地点|要求
2024-01-11
考生速看!重庆考区涪陵2024年中医执业医师考试报考须知已公布!
2024-01-11
考生速看!重庆2024中医执业医师考试报名审核要求已公布!
2024-01-11
重庆九龙坡考点2023年中医执业医师医学综合考试“一年两试”考生须知
2023-09-26
重庆考区涪陵考点2023年中医执业医师资格“一年两试”考试报名通知
2023-09-24
重庆考区2023年中医执业医师资格考试“一年两试”考生须知
2023-09-24
重庆市万州区2023年中医执业医师资格考试“一年两试”试点网上报名缴费安排
2023-09-24
重庆市沙坪坝区2023年中医执业医师“一年两试”试点网上报名/缴费安排
2023-09-24
重庆考区考生2023年中医执业医师医学综合考试缴费入口即将关闭
2023-06-27
重庆考区2023年医师资格考试医学综合考试网上缴费温馨提醒
2023-06-15
重庆考区2023年中医执业医师医学综合笔试考试网上缴费预计6月17日开始
2023-05-30
重庆万州2023中医执业医师资格考试报考材料上传通道再次开启
2023-03-01
2023年重庆考区中医执业医师资格考试考生报考材料明细
2023-02-12
2023年中医执业医师资格考试重庆考区各考点及报名点联系电话
2023-02-10
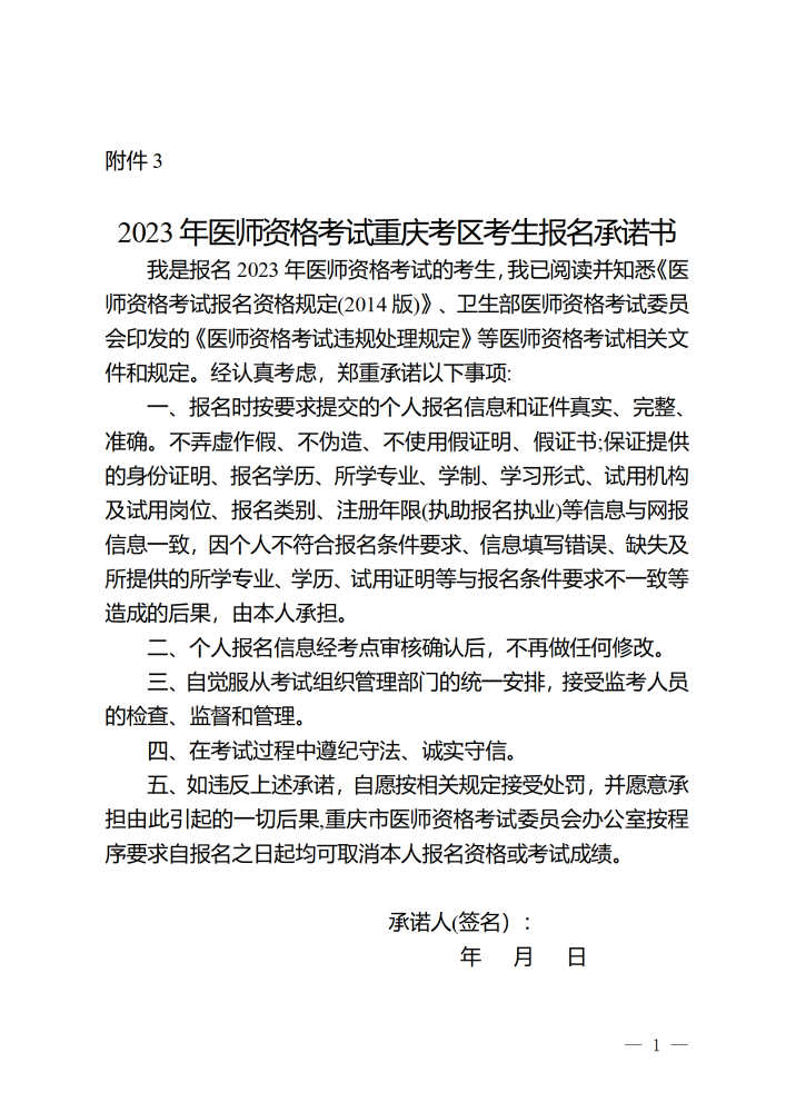
2023年重庆考区中医执业医师资格考试考生报考承诺书
2023-02-10
重庆市沙坪坝区2023年中医执业医师资格考试考生报考须知
2023-02-06
重庆考区2023年中医执业医师资格考试考生报考须知
2023-02-06
重庆沙区考点2023年中医执业医师资格考试报名时间/考试时间通知公告
2023-01-30
重庆考区2023年国家中医执业医师资格考试报名通知公告
2023-01-30
2023年国家中医执业医师考试报名重庆市各考点联系电话
2022-12-22
重庆沙区考点2022年中医执业医师资格考试综合笔试(二试)报名已开始
2022-10-08
重庆万州区2022年中医执业医师资格考试综合笔试“一年两试”报名时间及要求
2022-10-04
重庆沙坪坝考点2022年中医执业医师资格考试综合笔试(二试)及一试延考通知
2022-09-30
重庆考区2022年中医执业医师资格考试综合笔试“一年两试”报名时间|要求
2022-09-30
2022年中医执业医师资格考试重庆考区医学综合考试缴费温馨提示
2022-06-29
2022年重庆中医执业医师考试实践技能缴费3月22日至3月31日
2022-03-07
重要提醒!重庆沙坪坝2022年中医执业医师资格考试现场审核最后一天!
2022-02-26
2022年重庆市中医执业医师考试网上报名须知
2022-01-05
重庆考区转发国家卫生健康委医师资格考试委员会公告(2021年第3号)
2022-01-05
国家2022年重庆考区中医执业医师考试报名各考点联系方式
2021-12-27
重庆市2021年中医执业医师考试医学综合笔试(二试)网上报名缴费开始了
2021-10-24
重庆沙坪坝考点2021年中医执业医师笔试缴费今日(7月8日)截止
2021-07-08
重庆九龙坡区2021年中医执业医师笔试缴费入口7月2日开通
2021-06-29
2021年重庆市中医执业医师综合笔试缴费的通知
2021-06-28
沙坪坝区2021年中医执业医师实践技能缴费时间
2021-03-25
2021年重庆市中医执业医师实践技能缴费时间及缴费方式
2021-03-15
南川区2021年中医执业医师重庆考区缴费时间
2021-03-05
重庆渝中区2021年中医执业医师考试报名缴费时间
2021-02-22
重庆市2021年中医执业医师江津区实践技能缴费时间及缴费方式
2021-02-05
2021年中医执业医师考试报名重庆考区考生报名报名试用机构填写方法
2021-02-04
重庆市2021年中医执业医师九龙坡区考试报名缴费时间
2021-01-28
重庆市九龙坡区2021年中医执业医师考试报名现场审核通知
2021-01-28
2021年重庆市江津区中医执业医师考试缴费标准
2021-01-26
重庆市2021年中医执业医师江津区考试报名现场审核公告
2021-01-26
加载更多
第1页
第2页
正保医学教育网客户端
免费下载
选课
试听
招生方案
直播
免费资料