下载APP
中医执业医师
首页
>
中医执业医师
>
报名时间
全国
北京
天津
河北
山西
辽宁
吉林
上海
江苏
浙江
安徽
福建
江西
山东
河南
黑龙江
湖北
湖南
广东
广西
海南
四川
重庆
贵州
云南
陕西
甘肃
青海
宁夏
新疆
西藏
内蒙古
甘肃陇南2021年中医执业医师考试报名现场审核公告
2021-01-11
甘肃考区2021年中医执业医师考试报名审核工作安排
2021-01-08
甘肃武威2021年中医执业医师考试报名审核工作的通知
2021-01-08
国家2021年中医执业医师甘肃考区网上报名常见问题解答
2021-01-08
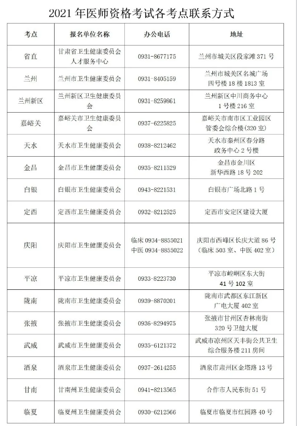
2021年甘肃中医执业医师报名考试各考点联系电话
2021-01-08
甘肃中医执业医师2021报名通道/报名时间
2020-09-27
天水市中医执业医师考试2020年医学综合考试缴费时间
2020-08-10
2020年甘肃省中医执业医师综合笔试缴费的通知
2020-07-31
甘肃2020年中医执业医师综合笔试缴费时间已确定
2020-07-24
甘南藏族自治州2020中医执业医师考试现场审核开始了!
2020-05-07
关于开展天水市武山县2020年中医执业医师考试现场审核工作的通知
2020-05-04
平凉市泾川县2020中医执业医师考试现场审核有关事项的通知
2020-05-04
庆阳市环县执业医师分阶段考试2020现场审核确认的通知
2020-05-04
2020中医执业医师考试定西市安定区现场审核确认工作的通知
2020-05-04
武威市中医执业医师考试2020现场审核确认工作的通知
2020-05-04
2020年执业中医医师考试酒泉考点实践技能缴费标准、方式及时间
2020-05-04
甘肃酒泉中医执业医师考试2020现场审核工作的通知
2020-05-04
庆阳市镇原县2020年中医执业医师现场审核确认工作的通知
2020-05-04
张掖2020年中医执业医师报名缴费时间及缴费标准
2020-04-30
关于开展2020年中医执业医师张掖考点报名资格现场审核的通知
2020-04-30
平凉市灵台县2020年中医执业医师考试报名资格现场审核的公告
2020-04-29
2020年国家中医执业医师金昌考点实践技能缴费时间及收费标准
2020-04-29
金昌考点2020年国家中医执业医师考试报名资格现场审核工作的通知
2020-04-29
2020年庆阳市中医执业医师考试收费标准及缴费方式
2020-04-29
甘肃天水2020年中医执业医师考试收费标准及实践技能缴费时间
2020-04-29
庆阳考点执业中医医师2020现场审核工作的通知
2020-04-28
2020年平凉市庄浪县中医执业医师资格考试现场审核有关事项的通知
2020-04-28
天水市开展2020年中医执业医师考试报名资格现场审核工作的通知
2020-04-28
平凉市静宁县2020年中医执业医师考试现场审核工作的通知
2020-04-28
2020年国家中医执业医师考试平凉市崆峒区报名资格现场审核的通知
2020-04-28
2020年中医执业医师考试平凉报名现场审核工作的通知
2020-04-27
关于做好2020年中医执业医师考试甘肃考区现场审核工作的通知
2020-04-27
白银考点2020年中医执业医师考试报名现场审核公告
2020-04-27
关于开展2020年中医执业医师考试陇南徽县现场审核考务工作的通知
2020-04-27
关于开展2020年中医执业医师考试现场审核工作陇南市康县考点的通知
2020-04-27
关于开展甘肃省2020年中医执业医师考试现场审核工作的通知(讨论稿)
2020-04-26
2020年平凉市中医执业医师考试费用缴费时间
2020-02-06
甘肃庆阳2020年中医执业医师网上缴费时间
2020-02-06
2020年白银中医执业医师网上缴费时间
2020-02-06
2020年甘肃中医执业医师网上缴费时间
2020-02-06
2020年嘉峪关推迟中医执业医师现场审核时间的通知
2020-02-06
2020年甘肃省中医执业医师考试报名需要什么材料?
2019-11-28
宁夏2020年中医执业医师考试报名时间
2019-09-23
甘肃省2020年中医执业医师考试报名时间安排
2019-09-17
2019年甘肃金昌地区中医执业医师资格考试现场审核|缴费相关汇总!
2019-02-27
2019年中医执业医师资格甘肃定西安定区考试收费标准
2019-02-26
【张掖】2019年中医执业医师资格考试报名现场缴费标准
2019-02-26
2019年中医执业医师资格考试张掖市报名费是多少?
2019-01-22
2016年甘肃中医执业医师考试报名时间通知
2016-03-22
2014酒泉市传统医学师承医师考核考试报名时间
2014-07-15
加载更多
第1页
第2页
第3页
第4页
正保医学教育网客户端
免费下载
选课
试听
招生方案
直播
免费资料