中医执业医师

考试动态
复习指导

【报名指南】河南考区开封考点2024年中医执业医师考试报名表填写说明对照

报名审核时间 考试报名须知 报考常见问题解答 报名表填写说明

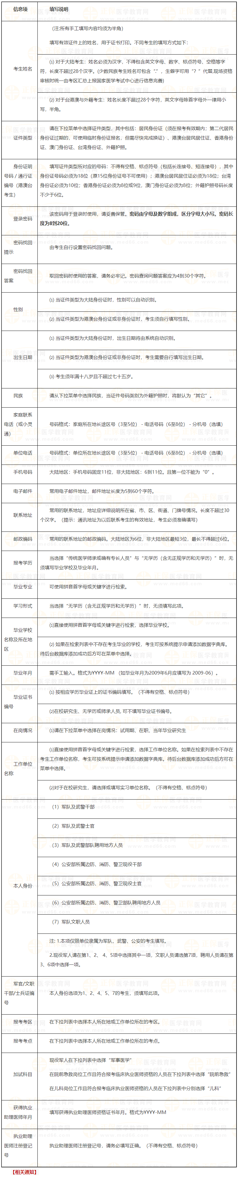
河南省开封官方考点发布2024年医师资格考试报名表填写说明对照,详细说明了2024医师网上报名各项信息的填写要求及注意事项。医学教育网小编整理如下,请相关考生及时查看,做好报名准备!

报名表填写说明对照

784261

m-新版首页轮换图690-200

相关推荐:

【备考启航】2024年中医执业医师考试预习期学习计划表新鲜出炉!

【开课公告】2024年中医执业医师考试课程更新进度/安排一目了然

【教材变动】2024年国家中医执业医师资格考试官方指导用书教材新变动对比

【大纲下载】2024年中医执业医师考试笔试和技能考试大纲完整版

【免费领取】2024年中医执业医师考试《黄金模考一套卷》0元抢备考不延迟!

2024年医师资格考试大纲以及报名时间都已经确定!赶快开始备考复习!正保医学教育网2024年医师资格辅导课程会根据24年考试大纲及教材内容进行录制,网校老师也会在日常授课过程中针对变动部分重点强调。专业师资团队领航指导,科学规划阶段课程有的放矢。所以,跟着网校老师学,大纲变动也不慌!

m站-新版辅导首页-轮换图

正保医学教育网
上医学教育网 做成功医学人
打开APP
全部评论(0打开APP查看全部 >
精品课程

中医执业-高效定制班

直播+录播 含班级服务

4180

查看详情
热点推荐:
0
0
0
评论
取消
复制链接,粘贴给您的好友

复制链接,在微信、QQ等聊天窗口即可将此信息分享给朋友
前往医学教育网APP查看,体验更佳!
取消 前往
您有一次专属抽奖机会
可优惠~
领取
优惠
注:具体优惠金额根据商品价格进行计算
恭喜您获得张优惠券!
去选课
已存入账户 可在【我的优惠券】中查看