中医执业医师

考试动态
复习指导

中医执业【中医外科学】考点:疣|热疮|虫咬皮炎

关于“中医执业【中医外科学】考点:疣|热疮|虫咬皮炎”相关内容,相信参加中医医师考试的考生都在关注,为方便大家了解,在此医学教育网小编为大家整理如下内容:

4

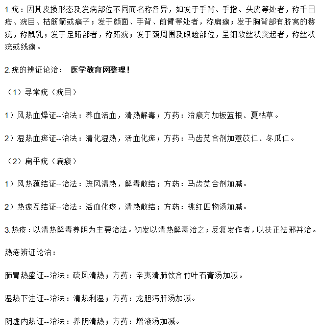
4.虫咬皮炎:治法主要为清热解毒止痒。外治是关键。

热毒蕴结证--治法:清热解毒,消肿止痒;方药:五味消毒饮合黄连解毒汤加减。

报考测评系统

2020年中医执业医师辅导课程

友情推荐:

【专业师资直播】2020中医医师考试方向大预测、未来备考规划

【复习攻略】2020年中医执业医师复习总攻略|报考政策

【报名条件】2020年中医执业报考条件整理(附报考测评系统)

【新课热招】2020中医医师辅导班哪个好?这有一份选购指南

上文关于“中医执业【中医外科学】考点:疣|热疮|虫咬皮炎”的文章由医学教育网编辑整理搜集,希望可以帮助到大家!更多的通知随时关注医学教育网!

正保医学教育网
上医学教育网 做成功医学人
打开APP
全部评论(0打开APP查看全部 >
精品课程

中医执业-高效定制班

直播+录播 含班级服务

4180

查看详情
热点推荐:
0
0
0
评论
取消
复制链接,粘贴给您的好友

复制链接,在微信、QQ等聊天窗口即可将此信息分享给朋友
前往医学教育网APP查看,体验更佳!
取消 前往
您有一次专属抽奖机会
可优惠~
领取
优惠
注:具体优惠金额根据商品价格进行计算
恭喜您获得张优惠券!
去选课
已存入账户 可在【我的优惠券】中查看