中医执业医师

考试动态
复习指导

2022年山东省菏泽市中医执业医师实践技能考试考生健康申明卡及安全考试承诺书下载

关于“2022年山东考区菏泽考点中医执业医师实践技能考试考生健康管理信息采集表下载”相关内容,相信参加2022年中医执业医师考试的考生都在关注,为方便大家了解,在此医学教育网小编为大家整理如下内容:

【通知】2022年国家医师资格考试实践技能考试菏泽考点告知书

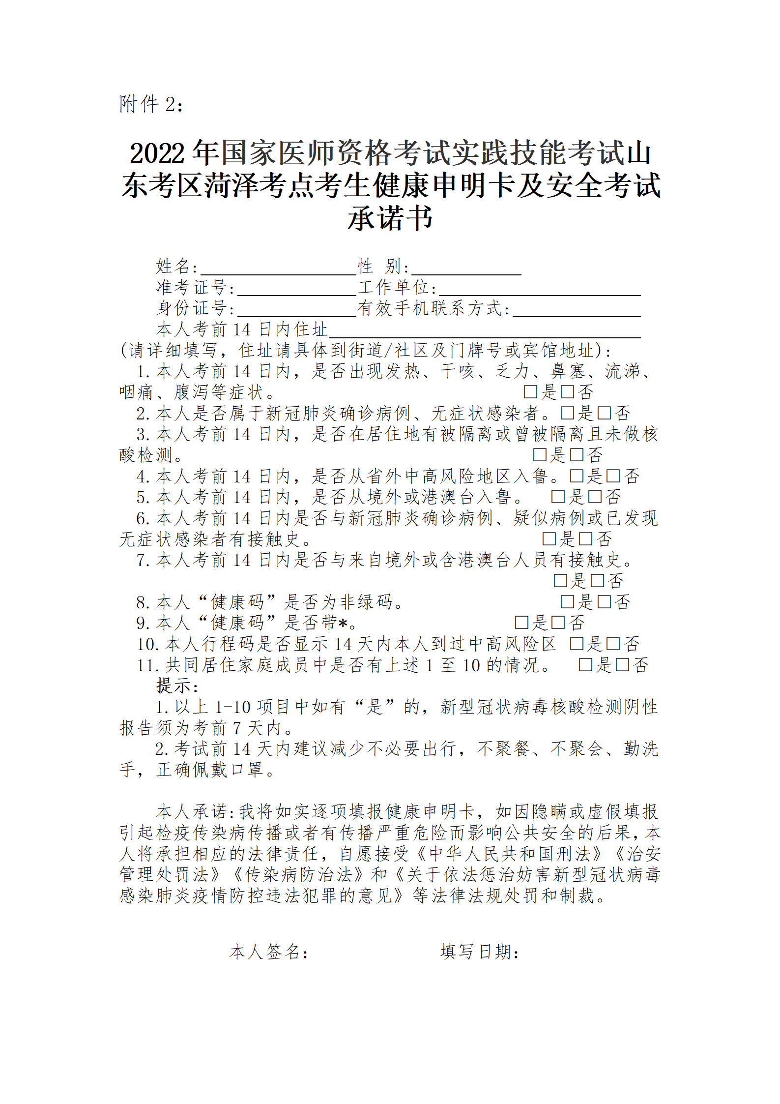
附件下载2022年国家医师资格考试实践技能考试山东考区菏泽考点考生健康申明卡及安全考试承诺书.doc

2.2022年国家医师资格考试实践技能考试山东考区菏泽考点考生健康申明卡及安全考试承诺书.doc_01

相关推荐:

全国2022年医师资格实践技能考试准考证打印/领取汇总(国家医学考试网)

以上为“2022年山东省菏泽市中医执业医师实践技能考试考生健康申明卡及安全考试承诺书下载”全部内容,由医学教育网小编整理,更多信息请随时关注医学教育网!

正保医学教育网
上医学教育网 做成功医学人
打开APP
全部评论(0打开APP查看全部 >
精品课程

中医执业-高效定制班

直播+录播 含班级服务

4180

查看详情
热点推荐:
0
0
0
评论
取消
复制链接,粘贴给您的好友

复制链接,在微信、QQ等聊天窗口即可将此信息分享给朋友
前往医学教育网APP查看,体验更佳!
取消 前往
您有一次专属抽奖机会
可优惠~
领取
优惠
注:具体优惠金额根据商品价格进行计算
恭喜您获得张优惠券!
去选课
已存入账户 可在【我的优惠券】中查看