中医执业医师

考试动态
复习指导

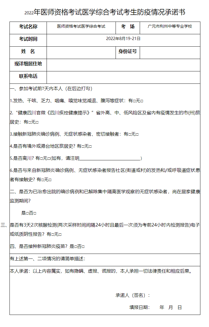
广元市2022年中医执业医师资格考试医学综合考试考生防疫情况承诺书

关于“广元市2022年中医执业医师资格考试医学综合考试考生防疫情况承诺书”相关内容,相信参加2022年中医执业医师考试的考生都在关注,为方便大家了解,在此医学教育网小编为大家整理如下内容:

通知原文:2022年广元考点全国医师资格考试医学综合考试新冠疫情防控事项的通知

广元市卫生健康委员会

m站1-新栏目顶部轮图(首页-顶部广告图)

相关推荐:

免费直播∣2022年医师资格最后一课/聚焦1小时/考后复盘直播

应试指南∣2022年医师笔试冲刺加速包!经验/资料/考情速递!

全国2022年中医执业医师资格综合笔试考试疫情防控须知/温馨提示汇总

全国2022年国家中医执业医师资格考试综合笔试准考证打印/领取汇总

以上为“广元市2022年中医执业医师资格考试医学综合考试考生防疫情况承诺书”全部内容,由医学教育网小编整理,更多信息请随时关注医学教育网!

正保医学教育网
上医学教育网 做成功医学人
打开APP
全部评论(0打开APP查看全部 >
精品课程

中医执业-高效定制班

直播+录播 含班级服务

4180

查看详情
热点推荐:
0
0
0
评论
取消
复制链接,粘贴给您的好友

复制链接,在微信、QQ等聊天窗口即可将此信息分享给朋友
前往医学教育网APP查看,体验更佳!
取消 前往
您有一次专属抽奖机会
可优惠~
领取
优惠
注:具体优惠金额根据商品价格进行计算
恭喜您获得张优惠券!
去选课
已存入账户 可在【我的优惠券】中查看