中医执业医师

考试动态
复习指导

【0元领】2023年中医执业医师资格考生冲刺必备《笔试冲刺包》限时免费!

距离2023医师笔试考试所剩时间不多

想拯救笔试?想冲刺笔试?

看这里↓↓↓

《2023医师笔试冲刺包》

☆ 笔试:命题预测+应试技巧+考点归纳

临床、中医、中西医、口腔、公卫、乡村

6大类别,统统都有!

想快速冲刺提分,这份资料快拿到手!

限时0元领取:活动时间以公众号通知为准

↓↓↓扫码快速领↓↓↓


《笔试冲刺包》都有什么内容?

笔试冲刺包

(笔试冲刺包资料截图)

1、命题趋势预测及应试技巧

整合考试题量及分值比例,哪些是重点?哪些是软肋?结合2022年考情,全面分析!预测2023年命题趋势,给出针对性应试指导建议,备考科学又高效!

考情分析

(考情分析截图-中医医师为例

命题趋势

(命题趋势预测截图-中医医师为例)

应试技巧

(应试技巧截图-中医医师为例)

↓↓↓扫码快速领↓↓↓

2、考前绝杀秘籍

☆ 考点速记汇总:数十条速记内容,助力快速掌握各系统重难点内容!

☆ 各系统科目特点及复习要点:各系统单元分值占比,缕清考点重要程度,有侧重复习,拿分更多!

☆ 易混淆考点汇总:易错?易混淆?别怕!各系统易混淆考点整理,这次带你精准避坑,稳拿分!

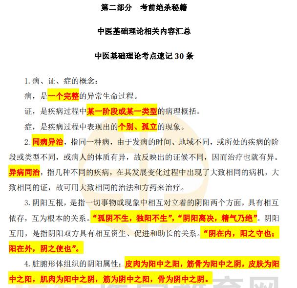
考点速记

(考点速记示例截图-中医医师为例

科目特点

(科目特点及复习要点示例截图-中医医师为例)

还在等什么?

时间告急!

再不抓紧,就真的来不及了!

2023医师《笔试冲刺包》

推荐指数:★★★★★★

想不想用 小编都建议你

先抢先拿到手!

↓ 扫码免费领取 ↓ 

温馨提醒:各类别资料内容及发放安排,请大家以群内通知为准。

以上正保医学教育网《笔试冲刺包》为内部精选备考资料,现针对网校学员免费开放!赶快扫码0元领!希望对各位考生笔试冲刺备考都有所帮助!

相关推荐:

2023年共58.92万人参加医师技能考试!考生人数减少笔试难度会增加吗?

想入手2023医师《密题库》?可以先了解一下这些试用功能!

浓缩考点,巧练好题!2023年医师资格医考爱打卡第五期上线!

2023年医师资格综合笔试「考前密训班」上线 !考前临门一脚高效冲刺!

2023年医师资格综合笔试「考前密训班」专属备考资料下载

正保医学教育网
上医学教育网 做成功医学人
打开APP
全部评论(0打开APP查看全部 >
精品课程

中医执业-高效定制班

直播+录播 含班级服务

4180

查看详情
热点推荐:
0
0
0
评论
取消
复制链接,粘贴给您的好友

复制链接,在微信、QQ等聊天窗口即可将此信息分享给朋友
前往医学教育网APP查看,体验更佳!
取消 前往
您有一次专属抽奖机会
可优惠~
领取
优惠
注:具体优惠金额根据商品价格进行计算
恭喜您获得张优惠券!
去选课
已存入账户 可在【我的优惠券】中查看