中医师承

考试动态
复习指导
资料领取
首页 > 中医师承 > 报名时间 > 正文

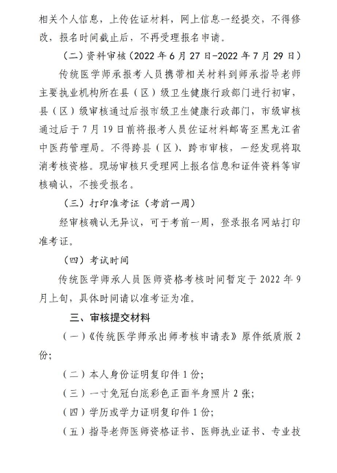
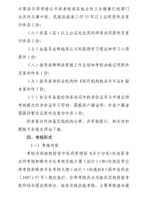
穆棱市转发黑龙江省中医药管理局《关于开展2022年度传统医学师承人员出师考核报名工作的通知》的通知

关于“穆棱市转发黑龙江省中医药管理局《关于开展2022年度传统医学师承人员出师考核报名工作的通知》的通知”相关内容,相信参加2022年传统医学师承与确有专长考核的考生都在关注,为方便大家了解,在此医学教育网小编为大家整理如下内容:

关于转发黑龙江省中医药管理局《关于开展2022年度传统医学师承人员出师考核报名工作的通知》的通知

1

2

3

4

5

6

7

8

251876

相关推荐:

全国2022年传统医学师承和确有专长人员考核报名通知汇总

以上为“穆棱市转发黑龙江省中医药管理局《关于开展2022年度传统医学师承人员出师考核报名工作的通知》的通知”全部内容,由医学教育网小编整理,更多信息请随时关注医学教育网!

正保医学教育网
上医学教育网 做成功医学人
打开APP
全部评论(0打开APP查看全部 >
精品课程

中医师承/确有专长无忧实验班

辅导课程

1280

查看详情
热点推荐:
0
0
0
评论
取消
复制链接,粘贴给您的好友

复制链接,在微信、QQ等聊天窗口即可将此信息分享给朋友
前往医学教育网APP查看,体验更佳!
取消 前往
您有一次专属抽奖机会
可优惠~
领取
优惠
注:具体优惠金额根据商品价格进行计算
恭喜您获得张优惠券!
去选课
已存入账户 可在【我的优惠券】中查看