中医执业医师

考试动态
复习指导

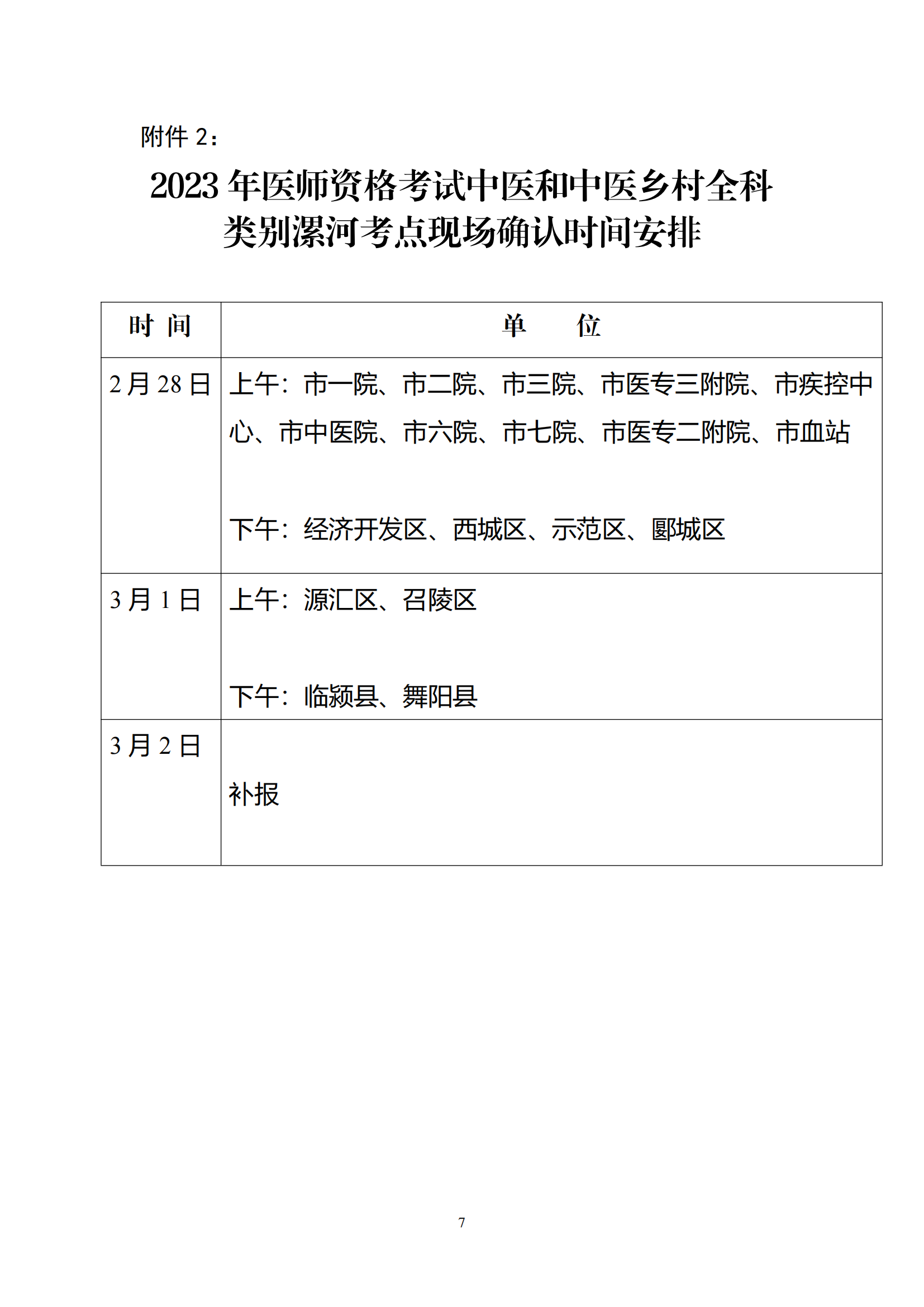
河南省漯河市2023年中医执业医师考试现场确认时间表

关于“河南省漯河市2023年中医执业医师考试现场确认时间表”相关内容,相信参加2023年中医执业医师资格考试的考生都在关注,为方便大家了解,在此医学教育网小编为大家整理如下内容:

【相关通知】2023年漯河市国家医师资格考试报名现场审核工作的通知

漯河_06

全国通知:2023年执业/助理医师资格考试报名审核通知全国汇总

2023年医师报名季,备考正当时!好课立享8.5折,早买更划算!成功=正确的选择+努力!快来开启你的2023年备考吧!

活动时间:以医学教育网活动页面为准

2023年医师报名季,好课立享8.5折

【2023备考专区】    

医考生宝藏刷题软件!2023医师资格【医考爱打卡】刷题小程序第一阶段上线!

2023年全国执业/助理医师资格考试报名/技能缴费时间/方式/标准官方通知汇总

限量免费送!2023年医师考试纸质版《通关宝典》资料!事关拿证!

以上为“河南省漯河市2023年中医执业医师考试现场确认时间表”全部内容,由医学教育网小编整理,更多信息请随时关注医学教育网。

正保医学教育网
上医学教育网 做成功医学人
打开APP
全部评论(0打开APP查看全部 >
精品课程

中医执业-高效定制班

直播+录播 含班级服务

4180

查看详情
热点推荐:
0
0
0
评论
取消
复制链接,粘贴给您的好友

复制链接,在微信、QQ等聊天窗口即可将此信息分享给朋友
前往医学教育网APP查看,体验更佳!
取消 前往
您有一次专属抽奖机会
可优惠~
领取
优惠
注:具体优惠金额根据商品价格进行计算
恭喜您获得张优惠券!
去选课
已存入账户 可在【我的优惠券】中查看