中医执业医师

考试动态
复习指导

2023年河北省沧州考点中医执业医师考试现场审核时间安排

关于“2023年河北省沧州考点中医执业医师考试现场审核时间安排”相关内容,相信参加2023年中医执业医师资格考试的考生都在关注,为方便大家了解,在此医学教育网小编为大家整理如下内容:

1

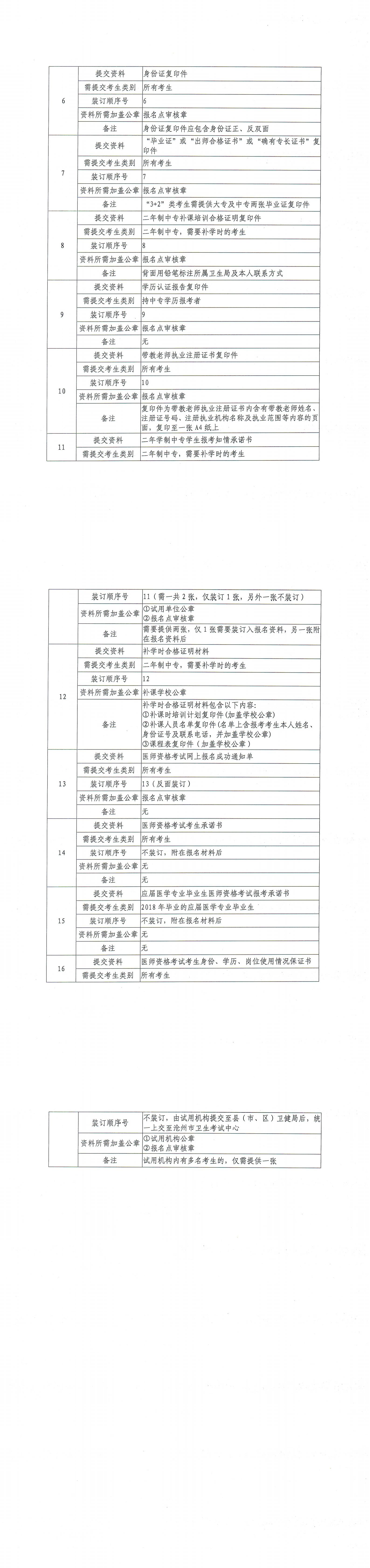
通知内容概要:

网上报名时间:2月1日-2月15日

审核形式:线上审核+现场审核

现场审核时间:2月20日-3月5日

ac7e625b104d4b99a777c805c8b62e9b_00

ac7e625b104d4b99a777c805c8b62e9b_01

全国通知:2023年执业/助理医师资格考试报名审核通知全国汇总

2023年医师报名季,备考正当时!好课立享8.5折,早买更划算!成功=正确的选择+努力!快来开启你的2023年备考吧!

690_140

活动时间:以医学教育网活动页面为准

【2023备考专区】    

30天花式打卡!2023年医师资格“医考爱打卡”第2阶段开通!

【官方】全国2023年医师资格实践技能考试实施方案及内容

2023年全国执业/助理医师资格考试报名/技能缴费时间/方式/标准官方通知汇总

限量免费送!2023年医师考试纸质版《通关宝典》资料!事关拿证!

以上为“2023年河北省沧州考点中医执业医师考试现场审核时间安排”全部内容,由医学教育网小编整理,更多信息请随时关注医学教育网。

正保医学教育网
上医学教育网 做成功医学人
打开APP
全部评论(0打开APP查看全部 >
精品课程

中医执业-高效定制班

直播+录播 含班级服务

4180

查看详情
热点推荐:
0
0
0
评论
取消
复制链接,粘贴给您的好友

复制链接,在微信、QQ等聊天窗口即可将此信息分享给朋友
前往医学教育网APP查看,体验更佳!
取消 前往
您有一次专属抽奖机会
可优惠~
领取
优惠
注:具体优惠金额根据商品价格进行计算
恭喜您获得张优惠券!
去选课
已存入账户 可在【我的优惠券】中查看