中医助理医师

考试动态
复习指导

2021年湖南娄底中医执业助理医师考试网上报名审核的通知

“2021年湖南娄底中医执业助理医师考试网上报名审核的通知”的内容很多人都想知道,医学教育网小编为此整理了“2021年湖南娄底中医执业助理医师考试网上报名审核的通知”,详情如下:

湖南考区开展医师资格考试报名资格线上审核工作的通知

湖南考区开展医师资格考试报名资格线上审核

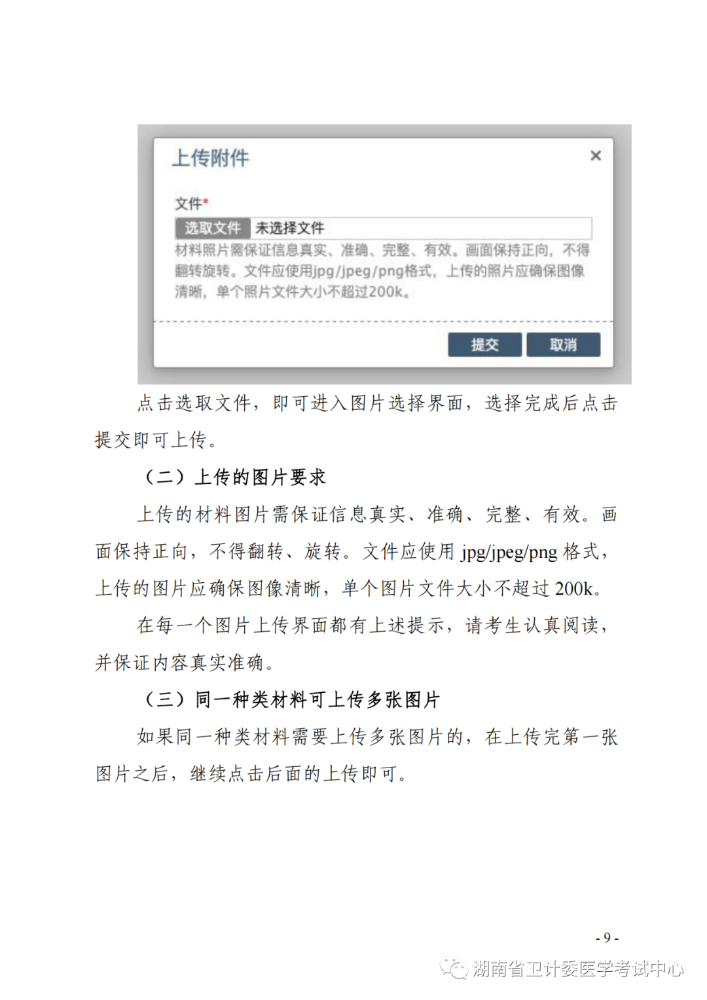
湖南考区开展医师资格考试报名资格照片上传要求

湖南考区开展医师资格考试报名现场审核材料

湖南考区开展医师资格考试报名审核

考生服务系统操作

湖南考区开展医师资格考试报名现场审核

湖南考区开展医师资格考试报名资格线上审核图

湖南考区开展医师资格考试现场审核

湖南考区开展医师资格

湖南医师审核

以上“2021年湖南娄底中医执业助理医师考试网上报名审核的通知”的内容由医学教育网整理,如果对您有所帮助,可以分享给您的朋友和同学。

正保医学教育网
上医学教育网 做成功医学人
打开APP
全部评论(0打开APP查看全部 >
精品课程

中医助理医师-高效定制班

直播+录播 含班级服务

4180

查看详情
热点推荐:
0
0
0
评论
取消
复制链接,粘贴给您的好友

复制链接,在微信、QQ等聊天窗口即可将此信息分享给朋友
前往医学教育网APP查看,体验更佳!
取消 前往
您有一次专属抽奖机会
可优惠~
领取
优惠
注:具体优惠金额根据商品价格进行计算
恭喜您获得张优惠券!
去选课
已存入账户 可在【我的优惠券】中查看