中医助理医师

考试动态
复习指导

2021年海口市中医执业助理医师考试报名现场审核工作通知

关于“2021年海口市中医执业助理医师考试报名现场审核工作通知”的内容,医学教育网小编得知很多考生比较关心,为此小编搜集整理了相关官方文件,详情如下:

附件下载:

海口市卫健委发布关于做好2021年医师资格考试考务工作的通知

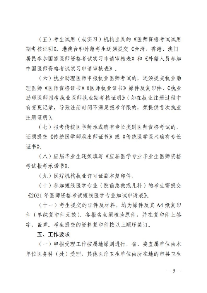
海口市_00

海口市_01

海口市_02

海口市_03

海口市_04

海口市_05

海口市_06

海口市_07

以上“2021年海口市中医执业助理医师考试报名现场审核工作通知”的问题,由医学教育网解答,预祝各位考生考试顺利!!!

正保医学教育网
上医学教育网 做成功医学人
打开APP
全部评论(0打开APP查看全部 >
精品课程

中医助理医师-高效定制班

直播+录播 含班级服务

4180

查看详情
热点推荐:
0
0
0
评论
取消
复制链接,粘贴给您的好友

复制链接,在微信、QQ等聊天窗口即可将此信息分享给朋友
前往医学教育网APP查看,体验更佳!
取消 前往
您有一次专属抽奖机会
可优惠~
领取
优惠
注:具体优惠金额根据商品价格进行计算
恭喜您获得张优惠券!
去选课
已存入账户 可在【我的优惠券】中查看