中医助理医师

考试动态
复习指导

2021年深圳市龙岗区中医执业助理医师考试报名现场审核公告

对于“2021年深圳市龙岗区中医执业助理医师考试报名现场审核公告”的问题,相信很多考生都想了解,为了让大家更清楚地了解相关信息,医学教育网小编搜集整理了“2021年深圳市龙岗区中医执业助理医师考试报名现场审核公告”的官方文件,希望对考生有所帮助。

2021年深圳医师资格考试报名

2021年深圳医师资格考试报名2

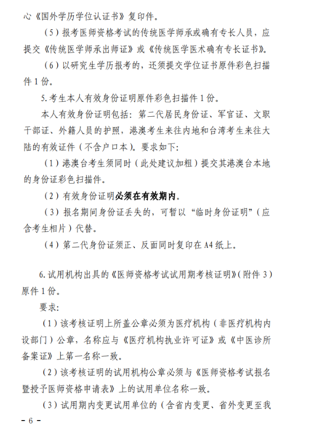
2021年深圳医师资格考试报名3

2021年深圳医师资格考试报名4

2021年深圳医师资格考试报名5

2021年深圳医师资格考试报名6

2021年深圳医师资格考试报名7

2021年深圳医师资格考试报名8

2021年深圳医师资格考试报名9

2021年深圳医师资格考试报名10

2021年深圳医师资格考试报名11

附件1 国家卫生健康委员会医师资格考试委员会公告

附件2 2021年医师资格考试短线医学专业加试申请表

附件3+医师资格考试试用期考核证明

附件4+执业助理医师报考执业医师执业期考核证明

附件5+当年毕业研究生完成实践训练并考核证明

附件6+应届医学专业毕业生医师资格考试报考承诺书

附件7+医师资格考试考生报名承诺书

附件8 2021年考生报名材料清单

以上“2021年深圳市龙岗区中医执业助理医师考试报名现场审核公告”的问题,由医学教育网解答,预祝各位考生考试顺利!!!

正保医学教育网
上医学教育网 做成功医学人
打开APP
全部评论(0打开APP查看全部 >
精品课程

中医助理医师-高效定制班

直播+录播 含班级服务

4180

查看详情
热点推荐:
0
0
0
评论
取消
复制链接,粘贴给您的好友

复制链接,在微信、QQ等聊天窗口即可将此信息分享给朋友
前往医学教育网APP查看,体验更佳!
取消 前往
您有一次专属抽奖机会
可优惠~
领取
优惠
注:具体优惠金额根据商品价格进行计算
恭喜您获得张优惠券!
去选课
已存入账户 可在【我的优惠券】中查看