中医助理医师

考试动态
复习指导

2021年中医助理执业医师实践技能模拟试题第三站西医操作

很多考生都是第一次参加中医执业助理医师实践技能考试,心里多少会有些紧张,对实践技能考试内容也不太清楚,为此医学教育网小编搜集整理“2021年中医助理执业医师实践技能模拟试题第三站西医操作”,详情如下:

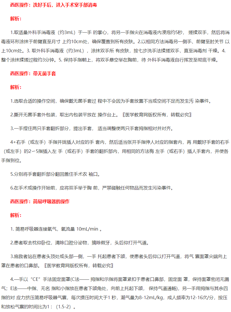
第三站

西医操作

注:考试中西医操作只有一题

小编推荐:

中医执业助理医师实践技能考试模拟试卷(四)体格检查,模拟试题

2021年国家中医执业助理医师实践技能考试内容第二站中医答辩模拟试题

国家中医助理医师实践技能考试模拟试题第二站病史采集

上文“2021年中医助理执业医师实践技能模拟试题第三站西医操作”由医学教育网整理,更多医考信息、政策新闻、备考干货请关注医学教育网。

正保医学教育网
上医学教育网 做成功医学人
打开APP
全部评论(0打开APP查看全部 >
精品课程

中医助理医师-高效定制班

直播+录播 含班级服务

4180

查看详情
热点推荐:
0
0
0
评论
取消
复制链接,粘贴给您的好友

复制链接,在微信、QQ等聊天窗口即可将此信息分享给朋友
前往医学教育网APP查看,体验更佳!
取消 前往
您有一次专属抽奖机会
可优惠~
领取
优惠
注:具体优惠金额根据商品价格进行计算
恭喜您获得张优惠券!
去选课
已存入账户 可在【我的优惠券】中查看