中医助理医师

考试动态
复习指导

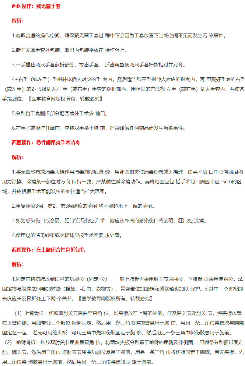
国家中医执业助理医师实践技能第三站西医操作模拟试题

2021年中医执业助理医师实践技能考试还有二十多天,医学教育网小编搜集整理“国家中医执业助理医师实践技能第三站西医操作模拟试题”,希望考生们考试顺利。

第三站

西医操作

注:考试中西医操作只有一题

〖医学教育网版权所有,转载必究〗

小编推荐:

2021年中医执业助理医师实践技能考试第三站体格检查模拟试题

助理中医执业医师实践技能模拟试题第二站中医答辩

2021中医助理执业医师实践技能考试模拟试题第二站病史采集

上文“国家中医执业助理医师实践技能第三站西医操作模拟试题”由医学教育网整理,更多医考信息、政策新闻、备考干货请关注医学教育网。

正保医学教育网
上医学教育网 做成功医学人
打开APP
全部评论(0打开APP查看全部 >
精品课程

中医助理医师-高效定制班

直播+录播 含班级服务

4180

查看详情
热点推荐:
0
0
0
评论
取消
复制链接,粘贴给您的好友

复制链接,在微信、QQ等聊天窗口即可将此信息分享给朋友
前往医学教育网APP查看,体验更佳!
取消 前往
您有一次专属抽奖机会
可优惠~
领取
优惠
注:具体优惠金额根据商品价格进行计算
恭喜您获得张优惠券!
去选课
已存入账户 可在【我的优惠券】中查看