参加2020年中医执业助理医师实践技能考试的考生,“技能终极备考手册”内部资料免费领取啦!
2020年中医执业助理医师实践技能考试推迟到七月举行,很多考生出现备考时间不足、学习无头绪的困扰。为帮助大家打赢实践技能考试这一战,医学教育网为大家奉上“技能终极备考手册”内部资料。想了解技能考试必看资料,备考干货?想高效备考,快速**?免费领取这份“技能终极备考手册”就够了!

【资料目录】

【部分资料内容】
2020年中医执业助理医师实践技能各站应试技巧!
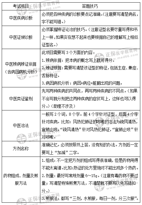
第一站应试技巧
第一站有两个题,每题20分,两道题共为40分,要在60分钟内完成。为了方便大家复习,下面为大家分析每个考试项目的答题要点,以便在考场上抓住题眼,轻松解题。

第二站及第三站应试技巧
2020年最新的考试形式,将第二站与第三站考试重新分布,第二站为中医相关操作,第三站为西医相关操作。此两站考试形式一致,中医操作、体格检查、西医操作部分均在体检者身上或在医学教学模拟人或医用模块等设备上进行操作;病史采集、中医临床答辩、西医临床答辩均采用现场口述。操作部分要求在操作过程边口述边操作,要做到全面而又条理,尤其注意爱伤意识。现场口述要有条不紊,能想到的全部说出来,考官一般会按照口述涉及到的内容进行评分。
总而言之,此两站审完题后不要着急作答,最好先在脑海里有一个大致的思路,可以礼貌的跟考官说想要思考半分钟、一分钟一般也是合情理的,这样作答就会更严密,不会造成因紧张而遗漏自己会的知识点。
免费下载地址: 2020中医医师技能考试终极备考手册
【医学教育网远程/转载必究】
针对医师实践技能考试延期,医学教育网新推出技能线上“面授”直播直播班次“实践技能冲刺**班”,专业师资实景演练,高度还原考试!为考生攻克中医助理实践技能考试每一站!6月1日前购买立减100/老学员更优惠(老学员可在立减基础上再8折优惠),还能免费领更多技能备考资料!戳我就对了>>

编辑推荐:
【技能】2020中医助理医师实践技能第一站病案分析100道试题汇总
【考点】五月备考如何弯道超车?掌握100个高频考点!
【试题】中医助理模拟试题汇总!掌握14个学科就这么容易
【课程】2020年中医助理技能冲刺**班 全直播授课
【通知】全国2020年医师资格现场审核延期通知汇总
以上为“【内部资料】2020年中医助理实践技能终极备考手册免费领 限时限量速抢>>”全部内容,由医学教育网小编整理,更多信息请随时关注医学教育网。