中医助理医师

考试动态
复习指导

吐血大放送!2020年中医执业助理医师实践技能绝杀备考手册

吐血大放送!2020年中医执业助理医师实践技能绝杀备考手册免费领取!2020年中医执业助理医师实践技能考试将于7月11日开始,预计考生们考试顺利!

免费下载: 2020中医医师技能考试终极备考手册

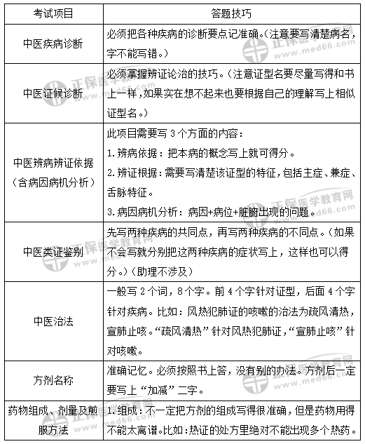
部分内容展示

技能目录

考试技巧

在线阅读:

中医执业助理医师实践技能模拟试卷
新三站考试经验考前必看!2020年中医助理执业医师实践技能新三站考试技巧
第一站病案分析【原创】中医助理执业医师病案分析考试例题/评分标准
第二站病史采集2020中医助理医师实践技能第二站“病史采集”例题/评分标准
中医操作中医助理执业医师第二站中医操作模拟试题/答案解析
中医答辩【中医答辩模拟试题/评分标准】2020中医助理执业医师实践技能
第三站体格检查2020年助理中医执业医师实践技能第三站体格检查模拟试题/答案解析
西医操作“西医操作考试例题及评分标准”中医助理执业医师实践技能
西医答辩2020年中医执业助理医实践技能第三站【西医答辩】模拟试题/做题技巧

【小编推荐】

中医助理执业医师实践技能【体格检查】26条

2020年中医助理执业医师病案分析54个中医疾病考点汇总

8种推拿技术点的操作和动作要点—中医助理医师实践技能历年考点

“吐血大放送!2020年中医执业助理医师实践技能绝杀备考手册”文章医学教育网小编搜集整理,更多医考信息、备考资料、模拟试题请关注医学教育网。

正保医学教育网
上医学教育网 做成功医学人
打开APP
全部评论(0打开APP查看全部 >
精品课程

中医助理医师-高效定制班

直播+录播 含班级服务

4180

查看详情
热点推荐:
0
0
0
评论
取消
复制链接,粘贴给您的好友

复制链接,在微信、QQ等聊天窗口即可将此信息分享给朋友
前往医学教育网APP查看,体验更佳!
取消 前往
您有一次专属抽奖机会
可优惠~
领取
优惠
注:具体优惠金额根据商品价格进行计算
恭喜您获得张优惠券!
去选课
已存入账户 可在【我的优惠券】中查看