关于“湖北省2020年中医执业助理医师笔试一年两试考生健康声明及安全考试承诺书”的问题很多考生都很感兴趣,医学教育网小编整理如下内容,预祝考生考试顺利。
附件:二试考生健康声明及安全考试承诺书
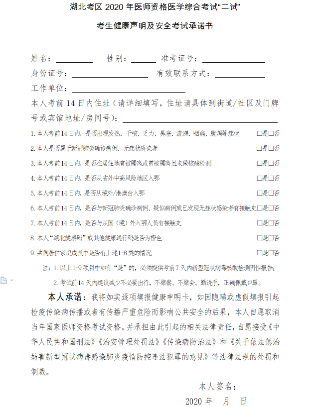
姓名:性别:准考证号:
身份证号:有效联系方式:
工作单位:
本人考前14日内住址(请详细填写,住址请具体到街道/社区及门牌号或宾馆地址/房间号):
1.本人考前14日内,是否出现发热、干咳、乏力、鼻塞、流涕、咽痛、腹泻等症状□是□否
2.本人是否属于新冠肺炎确诊病例、无症状感染者□是□否
3.本人考前14日内,是否在居住地有被隔离或曾被隔离且未做核酸检测□是□否
4.本人考前14日内,是否从省外中高风险地区入鄂□是□否
5.本人考前14日内,是否从境外/港澳台入鄂□是□否
6.本人考前14日内,是否与新冠肺炎确诊病例、疑似病例或已发现无症状感染者有接触史□是□否
7.本人考前14日内,是否与从国(境)外入鄂人员有接触史□是□否
8.本人“湖北健康码”或其他健康通行码是否为橙色□是□否
9.共同居住家庭成员中是否有上述1-8类的情况□是□否
注:1.以上1-9项目中如有“是”的,必须提供考前7天内新型冠状病毒核酸检测阴性报告;
2.考试前14天内建议减少不必要出行,不聚餐、不聚会、勤洗手,正确佩戴口罩。
本人承诺:我将如实逐项填报健康申明卡,如因隐瞒或虚假填报引起检疫传染病传播或者有传播严重危险而影响公共安全的后果,本人自愿取消当年国家医师资格考试资格,并承担由此引起的相关法律责任,自愿接受《中华人民共和国刑法》《治安管理处罚法》《传染病防治法》和《关于依法惩治妨害新型冠状病毒感染肺炎疫情防控违法犯罪的意见》等法律法规的处罚和制裁。
本人签名:
2020年月日

官方通知:
2020年湖北考区中医助理医师综合笔试一年两试考试通知
“湖北省2020年中医执业助理医师笔试一年两试考生健康声明及安全考试承诺书”文章医学教育网小编搜集整理,更多医考信息、备考资料、模拟试题请关注医学教育网。