中医助理医师

考试动态
复习指导

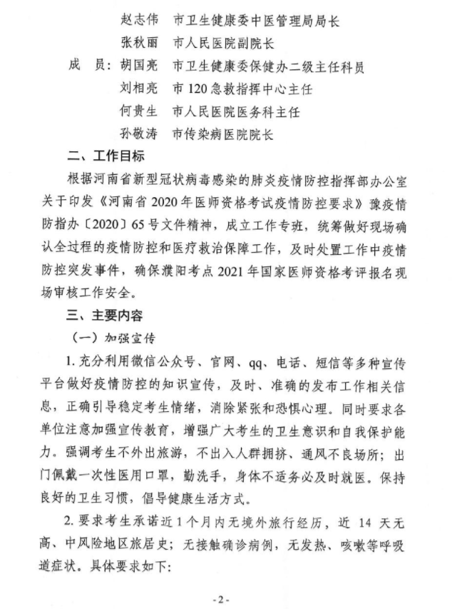
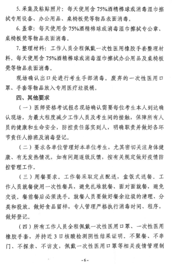
濮阳市2021年中医执业助理医师考试现场审核疫情防控工作须知

“濮阳市2021年中医执业助理医师考试现场审核疫情防控工作须知”的内容是很多考生关注的问题,医学教育网小编搜集整理了“濮阳市2021年中医执业助理医师考试现场审核疫情防控工作须知”的相关文件,希望可以帮助到对此方面感兴趣的考生。

1

2

3

4

5

6

7

上文分享的“濮阳市2021年中医执业助理医师考试现场审核疫情防控工作须知”内容,由医学教育网小编搜集整理,如果您觉得对您有所帮助,可以分享给朋友。

正保医学教育网
上医学教育网 做成功医学人
打开APP
全部评论(0打开APP查看全部 >
精品课程

中医助理医师-高效定制班

直播+录播 含班级服务

4180

查看详情
热点推荐:
0
0
0
评论
取消
复制链接,粘贴给您的好友

复制链接,在微信、QQ等聊天窗口即可将此信息分享给朋友
前往医学教育网APP查看,体验更佳!
取消 前往
您有一次专属抽奖机会
可优惠~
领取
优惠
注:具体优惠金额根据商品价格进行计算
恭喜您获得张优惠券!
去选课
已存入账户 可在【我的优惠券】中查看