“2021年中医执业助理医师齐齐哈尔考点实践技能疫情防控考生须知”很多人都想知道,医学教育网小编整理下文,希望可以帮助到大家。
为做好2021年全国医师资格实践技能考试黑龙江考区齐齐哈尔考点工作,结合齐齐哈尔市应对新型冠状病毒感染肺炎疫情工作指挥部疫情防控要求,现将有关事宜公告如下:
一、齐齐哈尔市考点考试时间及地点(以准考证为准)
类别:临床、中医类别实践技能考试
考试地点:齐齐哈尔市卫生学校(齐齐哈尔市建华区健康街1号)
考试时间:临床类别:6月18日-22日;
中医类别:6月19日-22日;
乡村全科助理医师:6月23日。
二、考试缴费方式和准考证打印
2021年全国医师资格考试准考证打印,请考生微信关注“国家医学考试网”按照时限和要求进行打印。
三、考生须知
1.有以下情况者,不得参加考试:尚未解除入境隔离医学观察等管理的境外人员或考前14天内有境外(国外、港台地区) 史者;判定为新冠确诊病例、疑似病例或无症状感染者密切接触者,或密接的密接,经当地疾控人员判断为隔离观察对象者;治愈出院的确诊病例或无症状感染者,但尚在随访医学观察期内;考前14天健康监测中曾出现体温≧37.31或有疑似症状,到医院排査,但未排除传染病或仍存在身体不适症状。
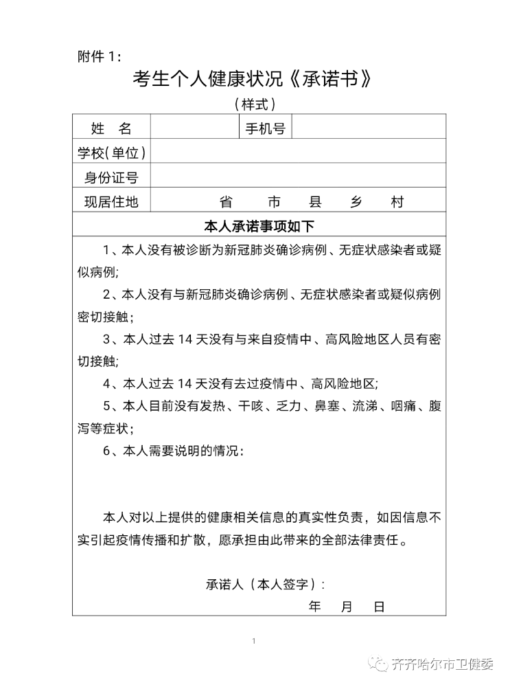
2.所有考生须持①准考证考试时间7日内有效核酸检测结果(原件);②“考生个人健康状况《承诺书》”(见附件1)按要求填写完整,不得空项;③有效身份证件;④准考证;⑤鹤城平安码及龙江“健康码”绿码参加考试;⑥通信行程大数据。
3.请各位考生按照准考证考试时间提前1小时到现场进行相关审核筛查工作,对于未完成相关审核筛查工作的,或相关审核筛查不合格的,或不配合防控工作的、或不服从工作人员指令的考生将进行相应处理,干扰考试秩序人员交由公安机关处理,一切后果由考生自负。
4.除因考试需要,考生在整个考试期间始终佩戴医用外科口罩(禁止佩戴有呼吸阀)、乳胶手套,并与其他考生自觉保持1米以上距离,不得交头接耳、相互接触、传递物品等行为。
5.考生需携带考试备品:只可以携带黑色碳素笔不超过2支;无单位名称的工作白服(如有请提前用不透明胶布粘好);医用外科口罩;帽子;一次性乳胶手套2副(查体时需要)。除此之外的其他物品(面巾纸、钥匙、烟、打火机等一切物品)都不可带入考场,严禁携带任何物品,特别是任何的电子设备进入考试基地(如手机、手表、手环、烟、打火机、眼镜盒、口红等),一经发现立即按违纪处理。
全国医师资格实践技能考试在即,考生安全顺利参加考试,需要全社会共同努力,同时也需要考生理解、支持和配合,取得理想的成绩是我们的共同心愿。考生考前和考中要按要求做好个人防护,赴考要注意交通安全,希望在做好防疫安全的同时诚信考试。
齐齐哈尔市医师资格考试考务办公室联系方式:
电话:0452-5961065
附件:
1.考生个人健康状况《承诺书》
齐齐哈尔市卫生健康委员会
2021年5月30日

@2021年中医执业助理医师考生,实践技能大礼包免费送啦!
【6月打卡计划】2021年中医执业助理医师医考爱打卡第五阶段已开启!
实战神器!2021年中医执业助理医师实践技能模考系统上线!
上文“2021年中医执业助理医师齐齐哈尔考点实践技能疫情防控考生须知”由医学教育网整理,更多医考信息、政策新闻、备考干货请关注医学教育网。