中医助理医师

考试动态
复习指导

2021年中医助理医师考试衡水考点考生未接种新冠肺炎疫苗情况说明(下载)

2021年中医助理医师考试衡水考点考生未接种新冠肺炎疫苗情况说明(下载)地址在哪?医学教育网小编搜集整理如下:

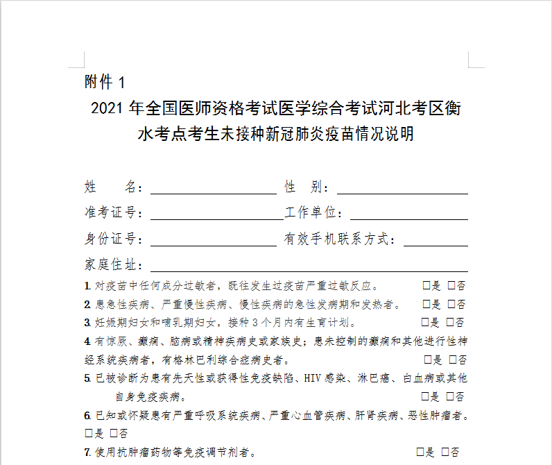
附件: 2021年全国医师资格考试医学综合考试河北考区衡水考点考生未接种新冠肺炎疫苗情况说明

313596

考前梳理大脑!中医执业助理医师全学科思维导图立即领取!

焦点关注!2021年国家中医执业助理医师综合笔试延期相关问题解答

最后一卷!2021年中医执业助理医师笔试考前逆袭测评快来参加!

【考前不可不看系列】2021年中医助理医师综合笔试浓缩考点270条

“2021年中医助理医师考试衡水考点考生未接种新冠肺炎疫苗情况说明(下载)”文章医学教育网小编搜集整理,更多医考信息、备考资料、模拟试题请关注医学教育网。

正保医学教育网
上医学教育网 做成功医学人
打开APP
全部评论(0打开APP查看全部 >
精品课程

中医助理医师-高效定制班

直播+录播 含班级服务

4180

查看详情
热点推荐:
0
0
0
评论
取消
复制链接,粘贴给您的好友

复制链接,在微信、QQ等聊天窗口即可将此信息分享给朋友
前往医学教育网APP查看,体验更佳!
取消 前往
您有一次专属抽奖机会
可优惠~
领取
优惠
注:具体优惠金额根据商品价格进行计算
恭喜您获得张优惠券!
去选课
已存入账户 可在【我的优惠券】中查看