中医助理医师

考试动态
复习指导

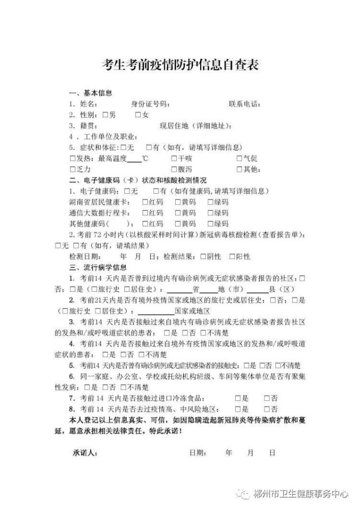
2021年中医助理医师考试郴州考点综合笔试《考生考前疫情防护信息自查表》下载

关于“2021年中医助理医师考试郴州考点综合笔试《考生考前疫情防护信息自查表》下载”的内容,医学教育网小编得知很多考生比较关心,为此小编搜集整理了相关官方文件,详情如下:

请在郴州考点参考的考生务必将《考生考前疫情防护信息自查表》填写完整,并于考试当天入场前交到防疫组相关工作人员手上,请各位考生相互转告。

327098

以上关于“2021年中医助理医师考试郴州考点综合笔试《考生考前疫情防护信息自查表》下载”的问题,由医学教育网小编解答,想了解更多医学考试信息、复习资料、备考干货请关注医学教育网。

【考前热点】

考试现场早知道!2021年中医执业助理医师考试注意事项、考场技巧等问题解答

【考前系列】中医执业助理医师考试必背考点、注意事项、热点问题汇总

高频!2021年中医执业助理医师考试考前100条免费领>

2021年中医助理执业医师考试模考180-200分能通过考试吗?

正保医学教育网
上医学教育网 做成功医学人
打开APP
全部评论(0打开APP查看全部 >
精品课程

中医助理医师-高效定制班

直播+录播 含班级服务

4180

查看详情
热点推荐:
0
0
0
评论
取消
复制链接,粘贴给您的好友

复制链接,在微信、QQ等聊天窗口即可将此信息分享给朋友
前往医学教育网APP查看,体验更佳!
取消 前往
您有一次专属抽奖机会
可优惠~
领取
优惠
注:具体优惠金额根据商品价格进行计算
恭喜您获得张优惠券!
去选课
已存入账户 可在【我的优惠券】中查看